EasyManua.ls Logo

Tormach PCNC 770 - Lubrication System

Tormach PCNC 770
230 pages
Print Icon
To Next Page IconTo Next Page
To Next Page IconTo Next Page
To Previous Page IconTo Previous Page
To Previous Page IconTo Previous Page
Loading...
Chapter 11
229
UM10350_PCNC770_Manual_0916A
Diagrams and Parts List
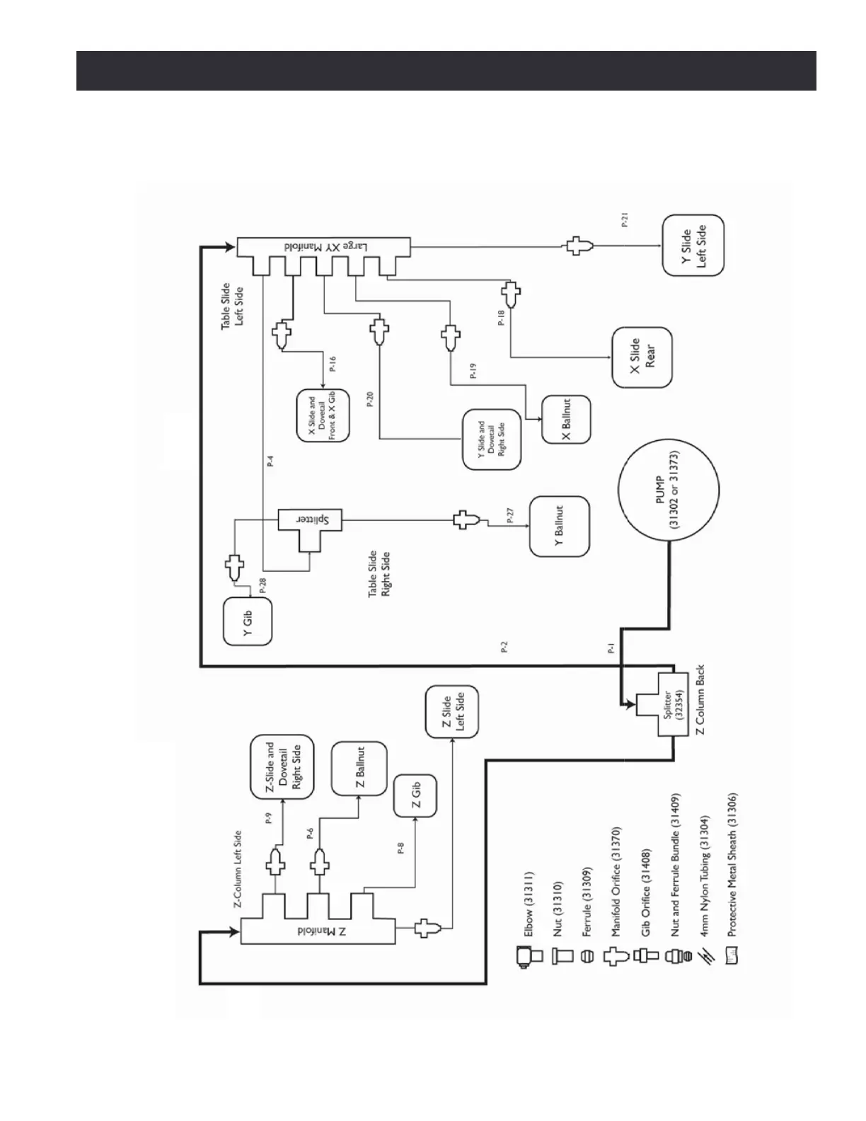
11.8 Lubrication System
34707
33955
32354
P-3
PCNC 770 - Lubrication System

Table of Contents

Other manuals for Tormach PCNC 770

Related product manuals