EasyManua.ls Logo

Yamaha XVS650 - Page 33

Yamaha XVS650
360 pages
Print Icon
To Next Page IconTo Next Page
To Next Page IconTo Next Page
To Previous Page IconTo Previous Page
To Previous Page IconTo Previous Page
Loading...
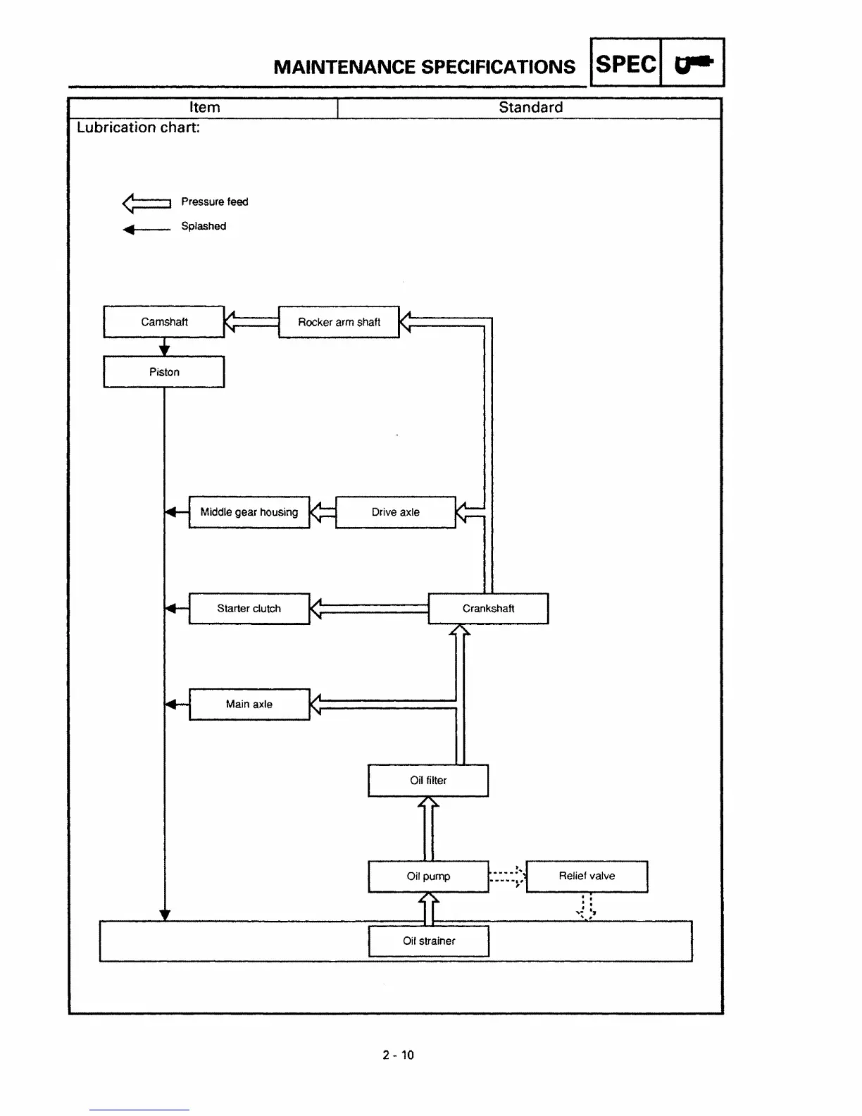
Item
Lubrication
chart:
~
Pressure feed
...
Splashed
MAINTENANCE SPECIFICATIONS
ISPECI
a-I
Standard
Rocker
arm
shaft
Middle gear housing
Starter clutch
Main axle
Drive axle
.n.~
..
J Relief valve
L..-
----1
..
·
..
v
l----.,---
......
.:
,:
:,
..
;
Oil strainer
2 - 10

Table of Contents

Other manuals for Yamaha XVS650

Related product manuals