EasyManua.ls Logo

Yealink T21PE2 - Auto Provisioning Flowchart for Keep Users Personalized Configuration Settings; Example: Keeping Users Personalized Settings

Yealink T21PE2
556 pages
Print Icon
To Next Page IconTo Next Page
To Next Page IconTo Next Page
To Previous Page IconTo Previous Page
To Previous Page IconTo Previous Page
Loading...
Administrators Guide for SIP-T2 Series/T4 Series/T5 Series/CP920 IP Phones
88
Values 1-POST
Default 0
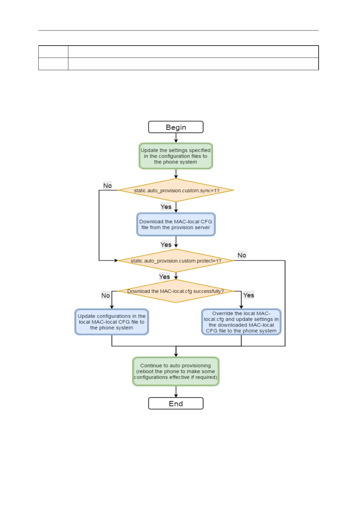
Auto Provisioning Flowchart for Keep Users Personalized Configuration
Settings
The following shows auto provisioning flowchart for Yealink IP phones when a user wishes to keep user’s personalized
configuration settings.
Example: Keeping Users Personalized Settings
This section shows you how to keep the personalized settings.

Table of Contents

Related product manuals