EasyManua.ls Logo

Yealink T21PE2 - Page 97

Yealink T21PE2
556 pages
To Next Page IconTo Next Page
To Next Page IconTo Next Page
To Previous Page IconTo Previous Page
To Previous Page IconTo Previous Page
Loading...
Phone Provisioning
91
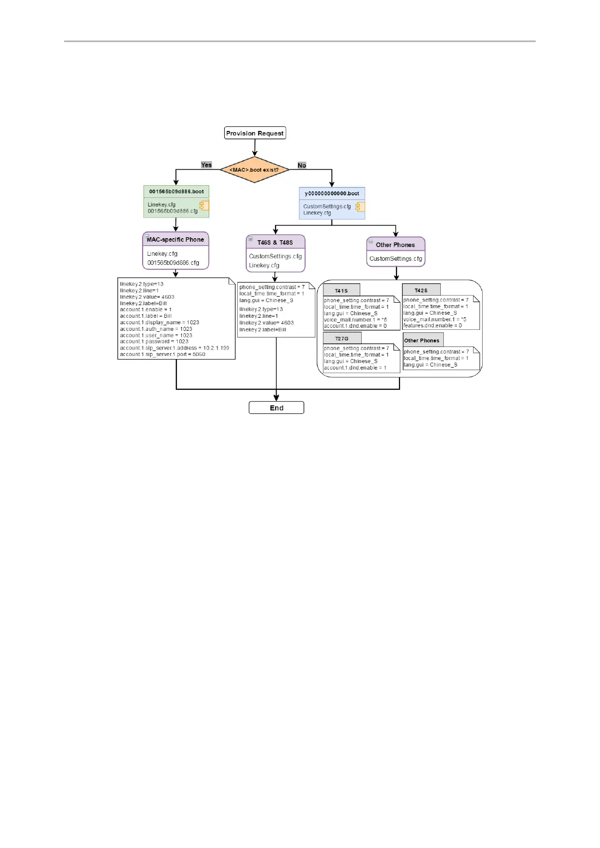
For the parameter settings in the CustomSettings.cfg file, the phone-specific parameters will only take effect on the spe-
cific phone models.
The following shows the provisioning flowchart for different phone models with phone-specific settings.

Table of Contents

Related product manuals