EasyManua.ls Logo

AUTOFLAME Mk8 MM - Page 111

AUTOFLAME Mk8 MM
395 pages
Print Icon
To Next Page IconTo Next Page
To Next Page IconTo Next Page
To Previous Page IconTo Previous Page
To Previous Page IconTo Previous Page
Loading...
4 Fuel Output Modes and Changeover Options
Mk8 MM Manual Page | 111
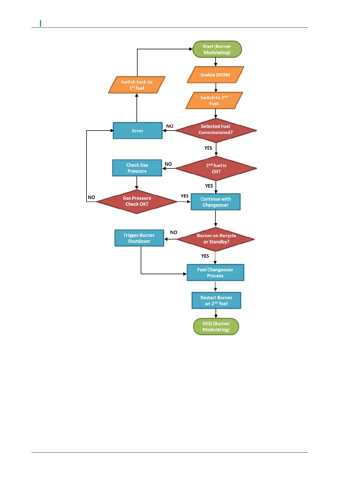
Figure 4.4.4: Fuel Changeover Process in Dual Fuel Output Mode

Table of Contents

Other manuals for AUTOFLAME Mk8 MM

Related product manuals