EasyManua.ls Logo

Calrec ALPHA - Page 29

Calrec ALPHA
148 pages
Print Icon
To Next Page IconTo Next Page
To Next Page IconTo Next Page
To Previous Page IconTo Previous Page
To Previous Page IconTo Previous Page
Loading...
CALREC Putting Sound in the Picture 29
LIVE MEMORY
1 2 3
4
5 6
7
9
8
0
CLR EXEC
> <
LOAD
PRE
VIEW
SAVE
MY4883
1 2
I/O MATRIX
A
<
B
>
>>
< >
INPUT
MEMORY
INSERT
KEY
DIRECT O/P
PORT/No.
GROUP
SURR
STEREO
CHANNEL
MONO
ON
I/P LABEL
FADER
EXEC
SEL
MEM
SEL
FADER
SELECTED MEMORY
INSERT
INTO
REMOVE
STACK
MOVE PATH
PORT
1
PORT
2
TO
FADER
FDR19A
Drums M 23LR
04 08 76
04
Scene8
Scene3
SEL PORT/No.
PATH TYPE
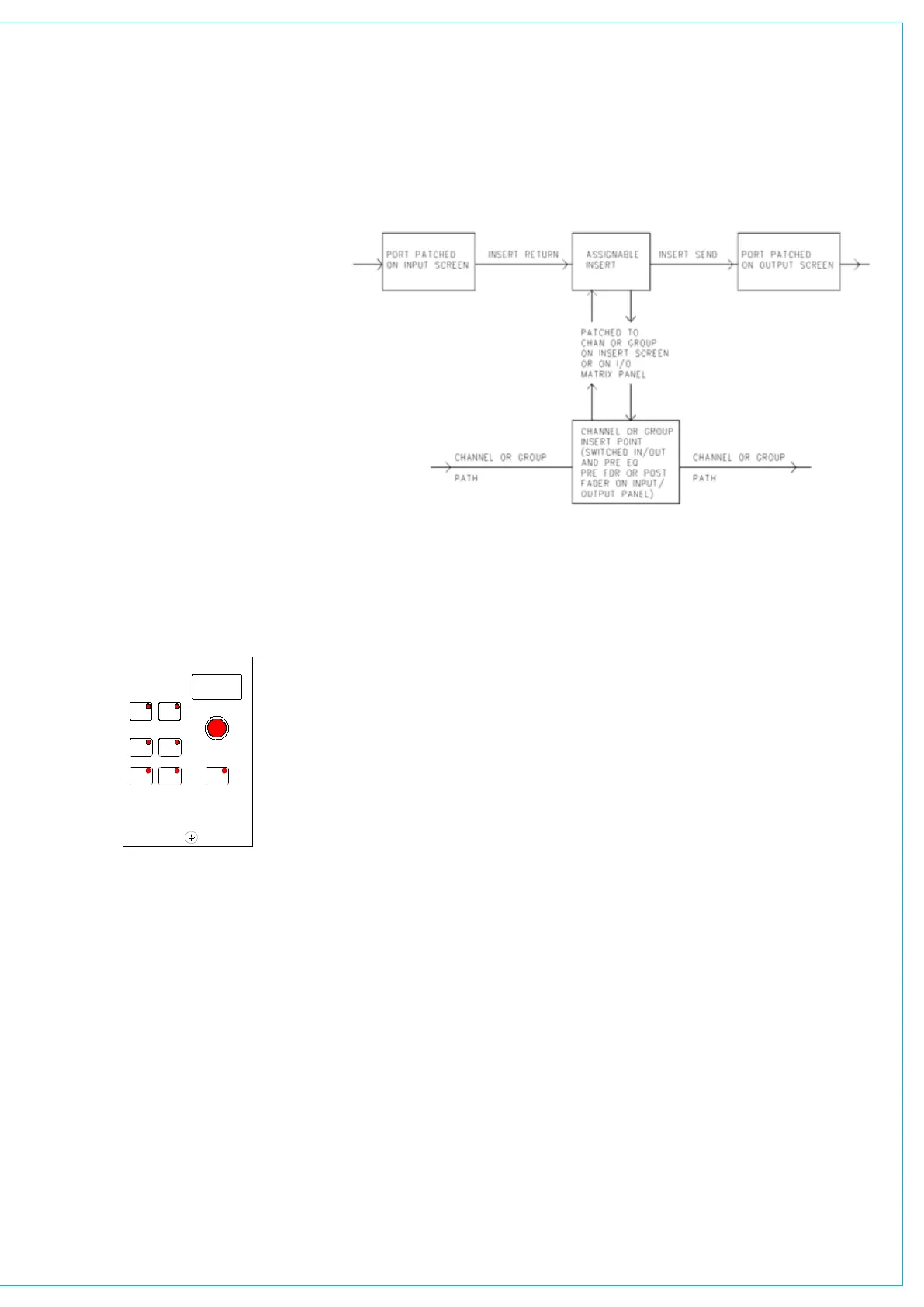
Channel and Group Inserts
The system provides up to 96 L-R pairs
of assignable inserts for channels and
groups. In addition, the main outputs have
their own dedicated inserts.
Assignable inserts are designed to be
pre-connected to send and return ports
which are in turn pre-wired to insertable
devices or to an insert patchbay (normally
there would be some assignable inserts of
each type). The Input and Output screens
allow send and return ports to be set up
for the assignable inserts.
Pressing the INSERT button allows the
rotary control and ON button to control
assignment of inserts to channels and
groups. This can also be done using the
I/O - Insert screen. The insert is patched
in and out of the channel or group path
using the buttons on the Input/Output
panel.
The assignable inserts can be divided into
up to lists in a similar way to input and
output ports. This separates them for
selection on the pot-switch. This is done
using the set up application.

Table of Contents

Related product manuals