EasyManua.ls Logo

Dell Force10 S2410-01-10GE-24P - Mode-Based Topology

Dell Force10 S2410-01-10GE-24P
514 pages
To Next Page IconTo Next Page
To Next Page IconTo Next Page
To Previous Page IconTo Previous Page
To Previous Page IconTo Previous Page
Loading...
Using the Command Line Interface | 29
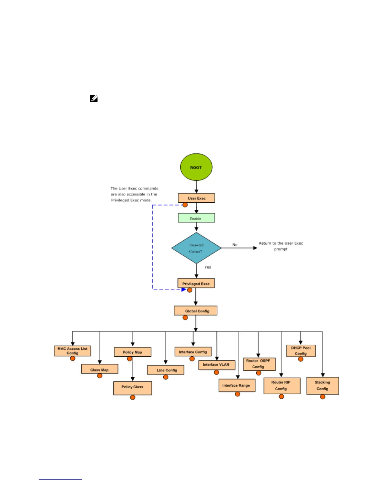
Mode-based Topology
As detailed above, the CLI is built on a mode concept, where related commands are grouped together
within modes that you access with particular mode-access commands. The mode-access commands are
listed in Table 4-2 on page 30. Access to the modes is depicted in a tree format in Figure 4-2.
Figure 4-2. CLI Mode Diagram
Note: Except for the Interface Range mode or its child modes—Ethernet Range mode, Port
Channel mode, and VLAN Range mode—and the TACACS Config mode, the diagram shows
modes that are in the Layer 2 Package of SFTOS or the Layer 3 Package of SFTOS. Those in
the Layer 3 Package include the various “Router” modes.
The S2410 does not use the Layer 3 modes, nor the Stacking mode.

Table of Contents

Other manuals for Dell Force10 S2410-01-10GE-24P

Related product manuals