EasyManua.ls Logo

Epson Stylus COLOR 3000

Epson Stylus COLOR 3000
177 pages
To Next Page IconTo Next Page
To Next Page IconTo Next Page
To Previous Page IconTo Previous Page
To Previous Page IconTo Previous Page
Loading...
EPSON Stylus COLOR 3000
EPSON Stylus Color 3000 Service Manual
A-10
12
12
12
12
12
12
12
12
1
2
3
6
5
4
N1
+5V
+5V
+5V
LED0
LED0
LED1
LED1
LED2
LED2
LED3
LED3
LED4
LED4
LED5
LED5
LED6
LED6
LED7
LED7
LED8
LED8
LED9
LED9
LED10
LED10
LED11
LED11
LED12
LED12
SW0
SW1
SW2
SW3
SW4
SW5
SW6
SW7
PSW
PSC
GND
6
24
23
25
SW0
SW1
SW2
SW3
SW4
SW5
SW7
SW6
SW8
22
18
17
16
15
14
13
3
2
1
21
20
19
12
11
9
8
7
5
4
10
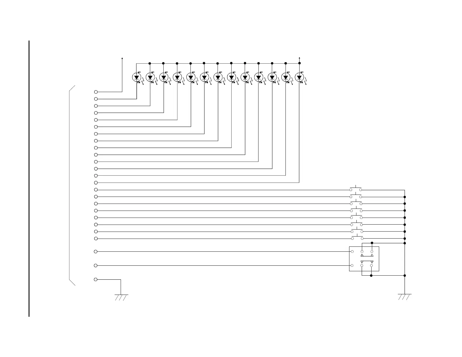
Figure A-4. C203 PNL Board Circuit Diagram

Table of Contents

Other manuals for Epson Stylus COLOR 3000

Related product manuals