EasyManua.ls Logo

ESA VT50 - Page 147

ESA VT50
976 pages
Print Icon
To Next Page IconTo Next Page
To Next Page IconTo Next Page
To Previous Page IconTo Previous Page
To Previous Page IconTo Previous Page
Loading...
405.1200.037.2 - Rel.: 2.21 of 25/02/2008
9-11
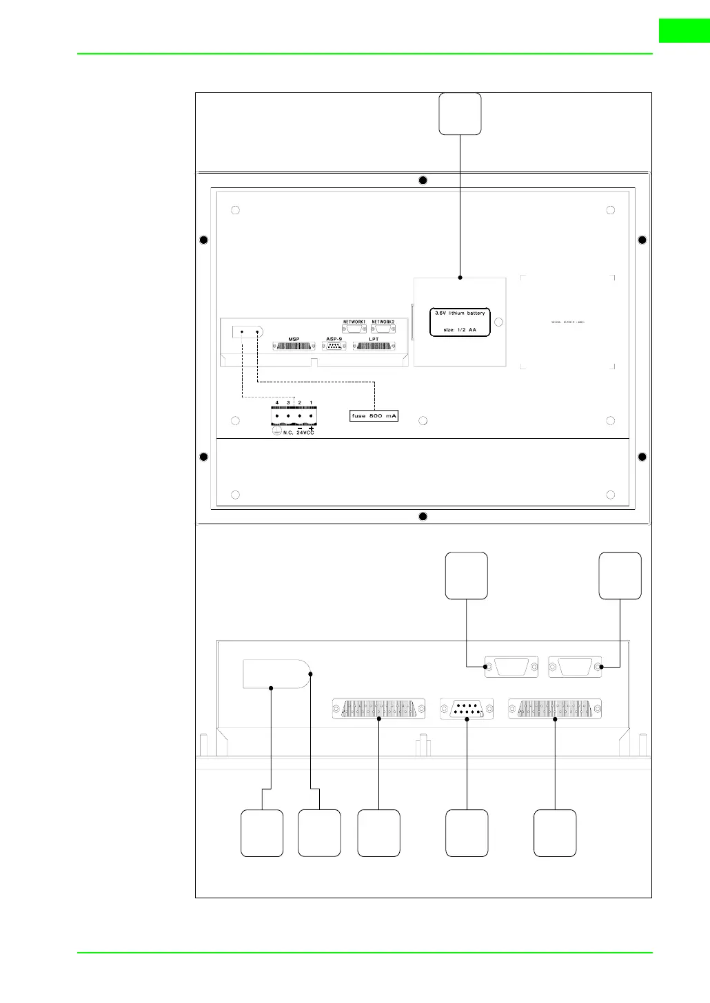
Rear view
A
E
B
C
FD
H
G

Table of Contents

Related product manuals