EasyManua.ls Logo

MD Helicopters MD Explorer - Page 666

MD Helicopters MD Explorer
2144 pages
Print Icon
To Next Page IconTo Next Page
To Next Page IconTo Next Page
To Previous Page IconTo Previous Page
To Previous Page IconTo Previous Page
Loading...
CSP900RMM2 MD Helicopters, Inc.
Rotorcraft Maintenance Manual
Page 102
Revision 4
26-10-10
P103
J3
J5P105
J3
P170
P128J2
J6P172
FWD INTERCONNECT PANEL
P2
P1
J161
J478
J1 P160
BLEED AIR LEAK
DETECTOR CONTROL
HB
AD
28VDC PWR
PWR GND
CHASSIS GND
FAULT
BLEED AIR LEAK DETECT
TEST
E
B
G
K
C
F
A
E
E
J
63
64
65
76
77
78
DETECTOR
LEAK
FAULT
63
57
LEAK DETECT
DETECTOR TEST
ZN
28VDC
14
A2
IIDS
A612
A669
A601 900 CONFIG
CB6
BLD AIR LEAK
5A
W122
W309
W124
W124
9G26011B
TB3-8
A
D
C
B
R1
25K .25W
LOOP
FDL4
BLEED AIR LEAK
DETECTION CABLE
LOOP B
LOOP A
CALIBRATION RESISTOR
EXTERNAL CALIBRATION RTN
CIRCUIT BREAKER PANEL
P128J2
L. ESS BUS 14
A601 902 CONFIG
CB36
BLD AIR LEAK
5A
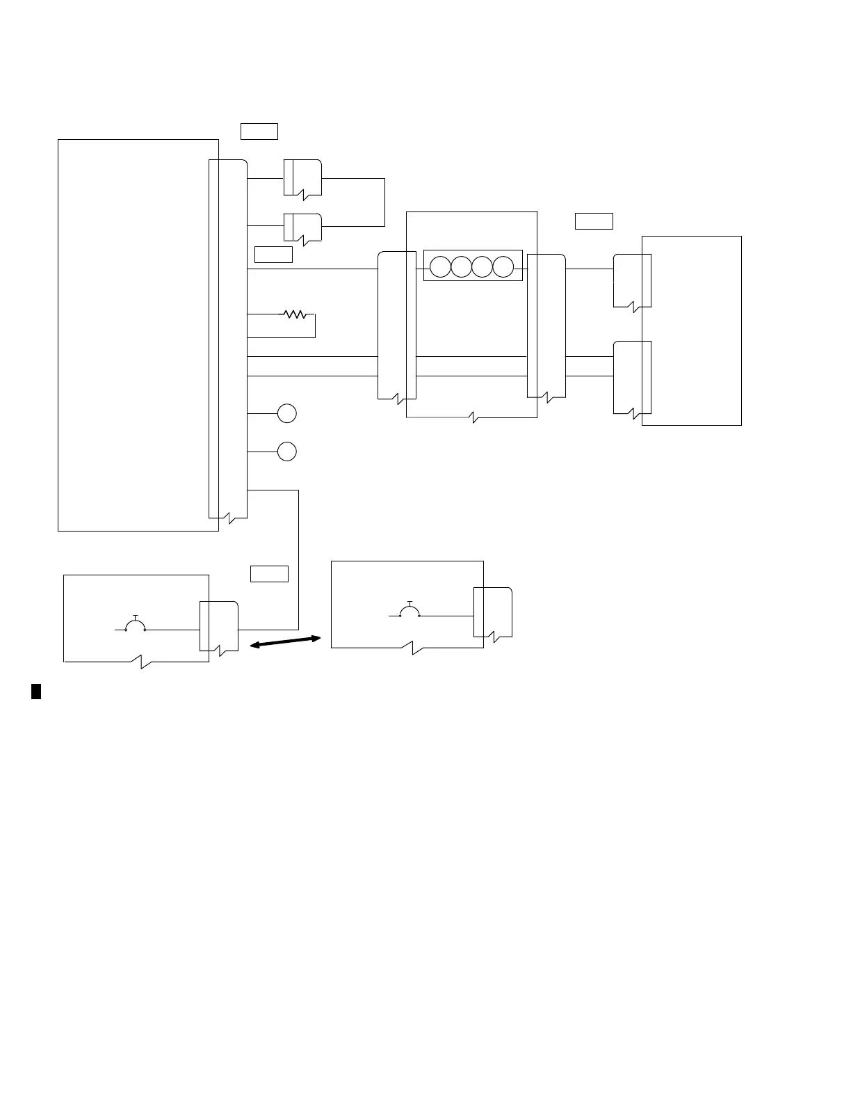
Figure 101. Overheat Bleed Air Leak Detection System Wiring Diagram

Table of Contents

Related product manuals