EasyManua.ls Logo

Volvo XC70 2012 - Active Headlight

Volvo XC70 2012
364 pages
Print Icon
To Next Page IconTo Next Page
To Next Page IconTo Next Page
To Previous Page IconTo Previous Page
To Previous Page IconTo Previous Page
Loading...
TP 39217202 XC70(08-) & S80(07-) 2012 115
73/3033
31/93
4/56
4/84
BK-OG
BK-GN
CAN
CEM
LIN
C5:1 C5:2
RD-BK
RD-BU
Four-C
C3:7
C3:6
C3:1
C3:19
RD-BU
YE
CAN
SUM
C1:15
C1:16
10/1
6/38
TURN POS HIGH XENON
HIGH /
LOW
7 8 12
10/2
TURN POS HIGH
RHCU
LHCU
XENON
HIGH /
LOW
7 8 12
MM
C1:19
BN-BU
GY-YE
GN-BN
GN-BN
GN-VT
BU-RD
YE-GN
YE-GN
GN-BN
GN-VT
YE-GN
BU
C1:20
C1:36
C1:53
C1:35
7/121
1
5
4
74/512
10
9
11
7/119
1
5
4
7/121
7/119
Four-C
W/O
W/O
Four-C
C1:3
C1:4
7/91
18/4
SAS
3/130
4/68
CAN
SWM
6/39
7/12
4
1
3
5
2
I01045
73/3036
73/3153
BK-OG
BK-OG
73/3030
31/96
BK-RD
C1:36
C1:53
C1:35
30+
11A/1
11B/27
2
1
2
1
11A/2
2
1
15/31
1
2
11B/16
5
2
3
1
R7
2/31
RD-BU
C1:13
BK-GN
GN-VT
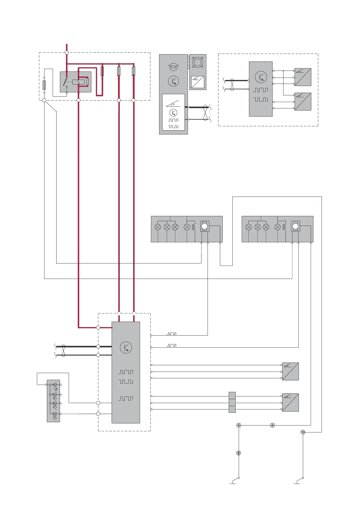
Group 35 Lighting
Active headlight

Table of Contents

Other manuals for Volvo XC70 2012

Related product manuals