EasyManua.ls Logo

Volvo XC70 2012 - Central Locking Trunk Lid;Tailgate S80

Volvo XC70 2012
364 pages
Print Icon
To Next Page IconTo Next Page
To Next Page IconTo Next Page
To Previous Page IconTo Previous Page
To Previous Page IconTo Previous Page
Loading...
TP 39217202 XC70(08-) & S80(07-) 2012 175
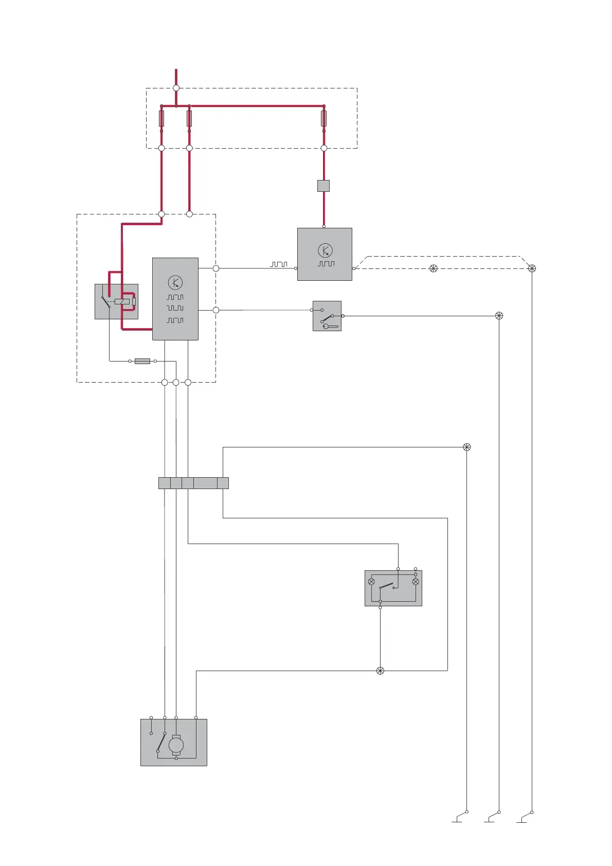
Group 83 Doors and openings
Central locking trunk lid/tailgate S80
2
25
3/35
C2:30
6/8
M
13
3 4
31/65
73/5031
31/10
73/4012
74/601
C2:63
C2:24
YE-OG
YE-VT
BU-RD
2
BK-WH
BK-OG
BK
3
1
BU-BK
BK
BK
BK
BK-OG
BK-WH
2
4
10/3
5
BK
BK
LHD
RHD RHD
73/4016
31/83
73/4017
BK
BK
73/5038
BU-BK
11A/2
2
11
2
11A/1
CAN
3/173
CEM
4/56
C3:43
C3:49
C5:1 C5:2
LIN
RD-BK
RD-BU
15/31
GN-YE
RD-BKRD-BK
GN-VT
1
11B/23
2
1
1
6
LIN
3/111
LSM
12
74/411
F11
1
2
30+
I06034

Table of Contents

Other manuals for Volvo XC70 2012

Related product manuals