EasyManua.ls Logo

Volvo XC70 2012 - Driver Information Module

Volvo XC70 2012
364 pages
Print Icon
To Next Page IconTo Next Page
To Next Page IconTo Next Page
To Previous Page IconTo Previous Page
To Previous Page IconTo Previous Page
Loading...
TP 39217202 XC70(08-) & S80(07-) 2012 145
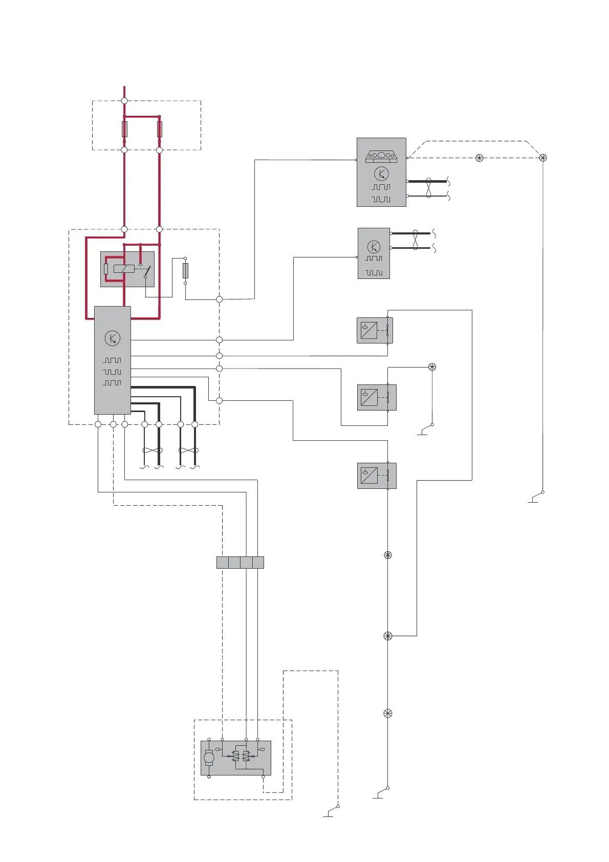
Group 38 Instruments
Driver information module
DIM
1
C1:2
C1:6
73/4017
73/4016
7/73
7/5
2
2
C1:8
5/1
C1:3
C1:1
1
CAN
C1:16
C1:17
30+
15/31
2
11A/1
1
2
11A/2
1
RD-BK
C5:1 C5:2
C1:28
C1:42
CEM
CAN
LIN
4/56
C2:51
C2:33
C3:7
C3:6
C1:31
C1:30
C3:62
C2:6
C1:40
RD-WH
7/4
1
2
73/3030
VT
GY-BU
BK-GN
GY-VT
BK
BK
BK
BK
BK-OG
BK
BK-RD
74/511
73/3036
18
19
31/83
31/96
31/93
31/66
GN-OG AWD
RHD RHD
LHD
BK-OG
CAN
4/115
PBM
73/3033
C2:15
M
6/33
4
3
6 2
5
1
GN-BU
BK-YE
YE-VT
7/143
7/130
PEM
YE-VT
GN-BU
GN-OG
AWD
RD-BU
20
1
2
F4
I06026
BK-OG
73/3153
BK-OG
BK-OG

Table of Contents

Other manuals for Volvo XC70 2012

Related product manuals