EasyManua.ls Logo

Volvo XC70 2012 - Group 64 Steering; Speed Dependent Power Steering

Volvo XC70 2012
364 pages
Print Icon
To Next Page IconTo Next Page
To Next Page IconTo Next Page
To Previous Page IconTo Previous Page
To Previous Page IconTo Previous Page
Loading...
TP 39217202 XC70(08-) & S80(07-) 2012 169
GN-OG
11
2
3
52
1
11A/2
30+
1
2
11A/1
4
2
2
15/31
31/93
73/3033
1
2
11B/19 11B/22
4/56
4/99
CEM
C5:1
C5:2
C1:45
CAN
LIN
VT-WH
RD-BK
RD-BU
GN-VT
BU
BK-OG
31/XX5
BK
R8
2/31
C1:17
PSU
5
GN-BU
WH-GN
1
3
BK-OG
11B/27
1
2
11A/44
1
2
6/71
1
2
YE
RD
1
2
C1:2
C1:1
6/164
EPS
C2:1
C2:2
C2:3
CAN
1,6D
1,6D
1,6D
1,6D
1,6D
BU
GN-OG
16
74/301
I05169
BN-WH
BN-WH
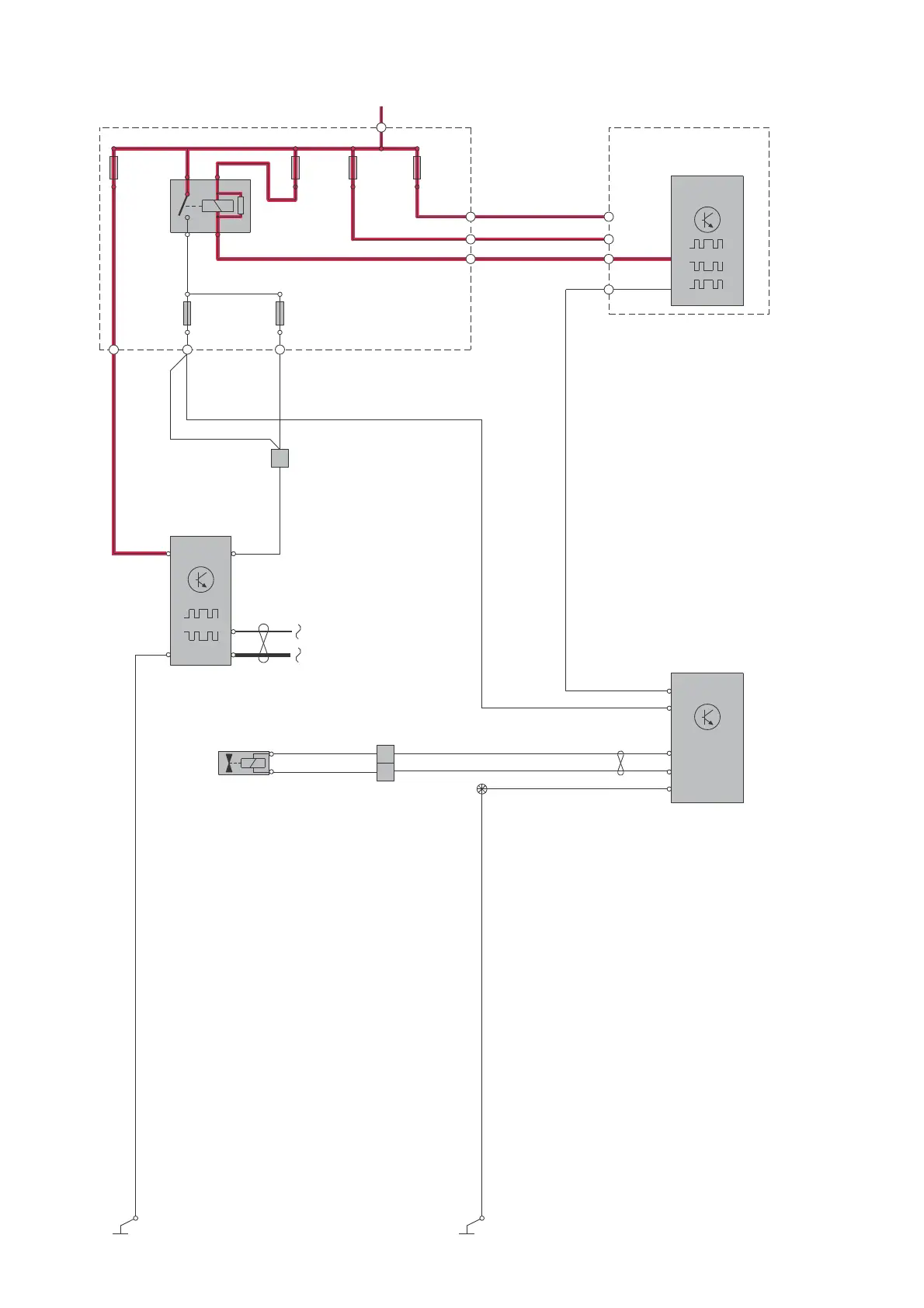
Group 64 Steering
Speed dependent power steering

Table of Contents

Other manuals for Volvo XC70 2012

Related product manuals