EasyManua.ls Logo

Volvo XC70 2012 - Group 76 Shock Absorbers; Four-C

Volvo XC70 2012
364 pages
Print Icon
To Next Page IconTo Next Page
To Next Page IconTo Next Page
To Previous Page IconTo Previous Page
To Previous Page IconTo Previous Page
Loading...
TP 39217202 XC70(08-) & S80(07-) 2012 170
C1:5
4/84
C1:9
C1:12
C1:10
C1:8
C1:22
SUM
C1:13
C1:6
C1:7
74/519
1
2
3
10
4
7/118
7/87
3
2
1
g
7/119
7/88
3
2
1
g
8/22
1
2
8/23
1
2
8/20
1
2
8/21
1
2
9
5
73/3077
73/3078
73/5066
73/5052
73/5053
7/89
3
2
1
1
4
5
1
4
5
g
C1:23
C1:17
BU-BK
VT-BN
GY-YE
BU-RD
YE-GN
YE-GNYE-GN
VT-RD
BU-OG
C1:19
C1:27
GN-BN
GN-BN
GN-BN
GN-BU
YE-GN
YE-GN
YE-GN
YE-BU
YE-GN
YE-RD
GN-BK
GY-OG
YE-BK
VT-OG
BU
YE-RD
GN-BK
GY-OG
YE-BK
VT-OG
BU
GN-VT
GY-VT
BU-GY
11
6
8
7
GN-BN
GN-BN
GN-BN
VT-RD
BU-RD
BU-GY
YE-VT
GY-VT
GN-BN
GN-BN
YE-GN
YE-GN
YE-GN
GN-BN
BU-BK
VT-BN
GY-YE
BU-OG
YE-GN
YE-GN
3
5
74/513
74/511 74/518
74/503
1
2
4
5
3
4
7/120
5
4
1
7/121
5
4
1
7
6
VT-WH
GN-BN
BU-BN
GN-BN
GN-BU
YE-GN
YE-BU
GN-BU
YE-BU
YE-GN
GN-VT
VT-WH
GN-BN
YE-GN
VT-WH
VT-GY
YE-GN
BU-BN
VT-GY
16
14
15
13
12
C1:4
C1:25
C1:14
C1:28
C1:2
C1:1
CAN
LIN
CEM
4/56
C3:6
C3:7
C2:5
C5:2
C5:1
31/67
BK-GN
73/5029
C2:1
GY-VT
C2:2
BK-GN
CAN
3/225
CCD
C1:24
C1:26
C1:11
C1:29
C1:3
C1:21
S1
S2
S3
S1
S2
S3
30+
1
22
11A/1 11A/2 11A/5
1
15/31
1
2
RD-BU
RD-BK
18
17
19
20
15
16
2
1
3
4
5
6
C1:15
C1:16
15/36
2
11C/30
1
1
2
3
5
2/88
R1
RD
BU
RD-BN
I06023
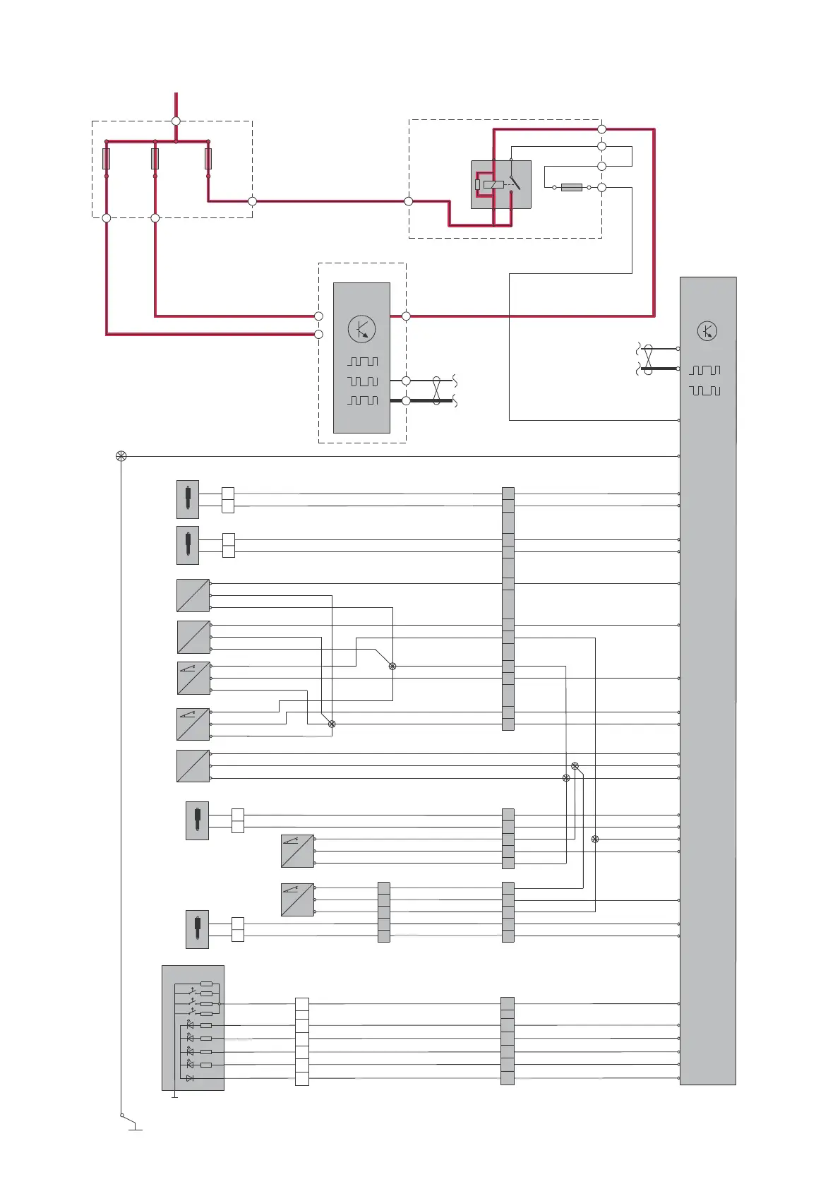
Group 76 Shock absorbers
Four-C

Table of Contents

Other manuals for Volvo XC70 2012

Related product manuals