EasyManua.ls Logo

Volvo XC70 2012 - Data Communication, LIN 1:2

Volvo XC70 2012
364 pages
Print Icon
To Next Page IconTo Next Page
To Next Page IconTo Next Page
To Previous Page IconTo Previous Page
To Previous Page IconTo Previous Page
Loading...
TP 39217202 XC70(08-) & S80(07-) 2012 53
3/156
GY-RD
1
7/149
LIN
C4:10
GN-BKGN-BK
2
C1:49
YE-BU
YE-BU
C1:48
YE-RD
1
6/1 LHD
WMM
CAN
4
6/1 RHD
LIN
C1:47
CEM
4/56
LIN
2
7/199
IMS
SCM
16/35
2
74/411
A:7
BN-VT BN-VT BN-VT BN-VT
10
74/301
11
74/403
22
A:2
LIN
6
LIN
3/111
GSM
LIN
RSM
LIN
WMM
4/28
LIN
TCM
A:17
BN-VT
4/28
LIN
TCM
MPS6
C4:9
VT
GN-VT
GN-BK
GN-OG
LIN
4/102
GY-BU
GY
4
C3:46
C2:8
GY-BN
W/O KVM
GY-BN
GY-BN
C2:43
LIN
BUS 1
LIN
BUS 2
LIN
BUS 3
LIN
BUS 8
BUS 0
C3:49
C3:48
LSM
C1:3
LIN
3/281
ICM
16/65
LIN
3
IAU
SCL
2
LIN
4/119.2
2
LRX
LIN
4/119
TRX
LIN
C3:47
C3:44
LIN
3/130
SWM
C1:7
C1:10
C4:6
GY-BN
LIN
4/93
C4:14
KVM
7/240
BMS
LIN
I
U
1
74/313
I06013
1
74/901
GY-RD
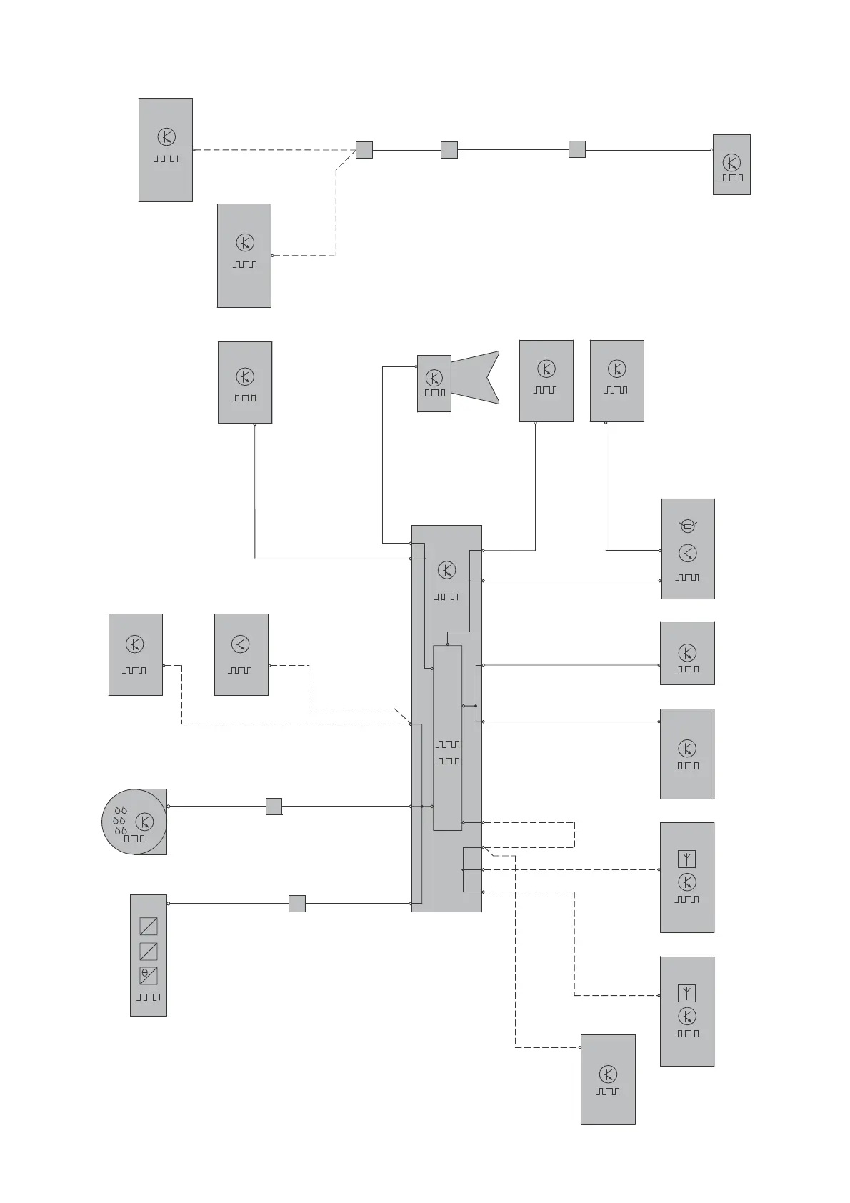
Control modules
Data communication, LIN 1:2

Table of Contents

Other manuals for Volvo XC70 2012

Related product manuals