EasyManua.ls Logo

Volvo XC70 2012 - Group 35 Lighting; High and Low Beam

Volvo XC70 2012
364 pages
Print Icon
To Next Page IconTo Next Page
To Next Page IconTo Next Page
To Previous Page IconTo Previous Page
To Previous Page IconTo Previous Page
Loading...
TP 39217202 XC70(08-) & S80(07-) 2012 96
3/130
30+
1
2
SWM
11A/2
1
2
11A/1
CAN
CEM
1
6
5
C1:7
CAN
LIN
LIN
1
2
11B/23
31/93
73/3035
73/3153
15/31
RD-BK
RD-BK
RD-BK
RD-BU
C5:2
C5:1
C3:48
C1:75
C3:49
C1:64
C1:55
C1:73
GN-BK
GN-VT
BK-VT
BK-VT
BK-OG
GY-BN
YE-RD
VT-OG
BU-GN
BK-OG
BK
BK BK
LHD
RHDRHD
LIN
4/56
M
-
+
L
HIGH
LOW
POS
TURN
10/1
10
39
10/68
10/70
M
-
+
L
LOW
HIGH
POS
TURN
10/2
9
3
10
10/66
73/4016
73/4017
31/83
BK
31/94
10/64
CAN
C1:6
C1:2
5/1
3/111
DIM
C1:31
C1:30
74/411
12
LSM
I05010
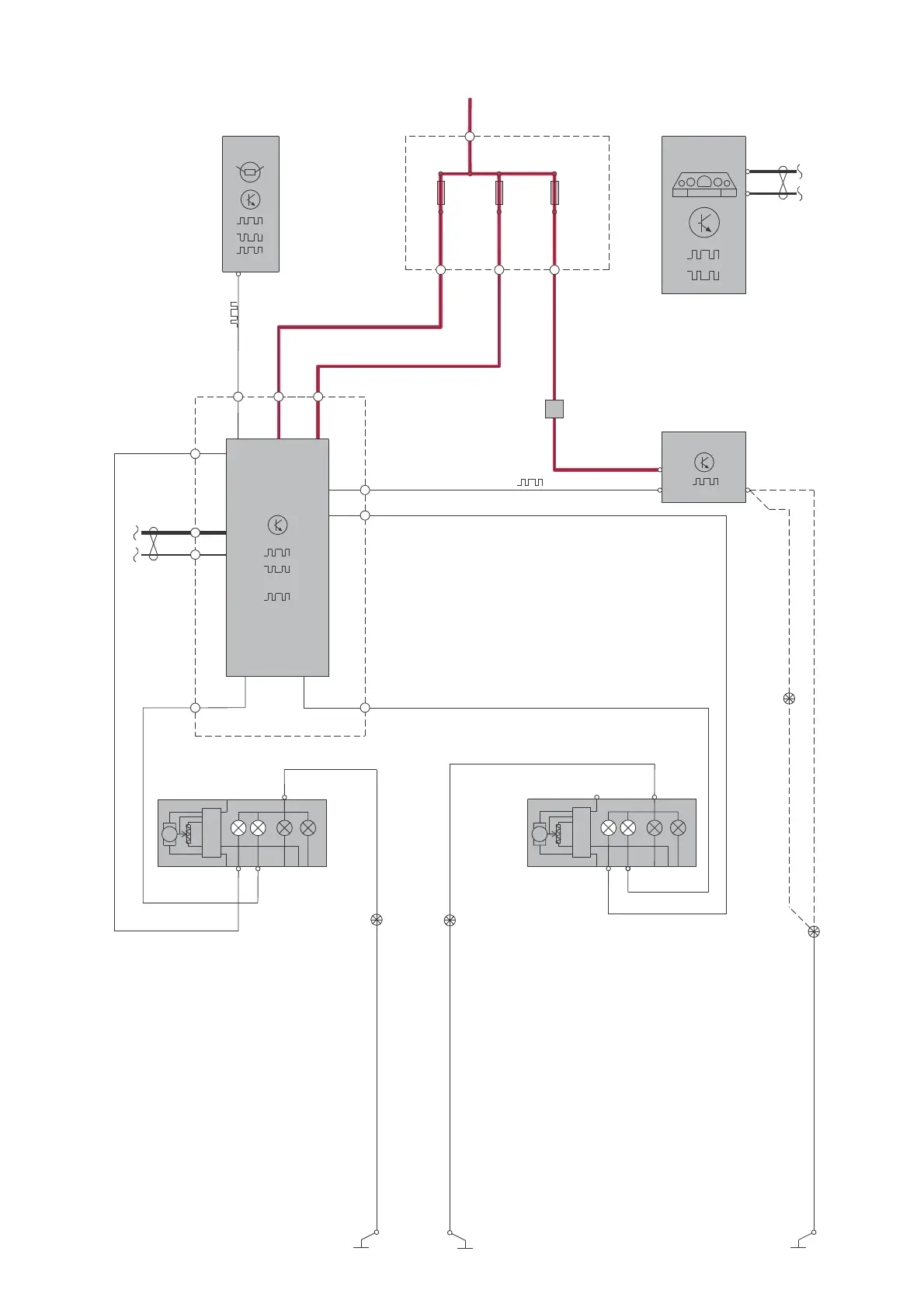
Group 35 Lighting
High and low beam

Table of Contents

Other manuals for Volvo XC70 2012

Related product manuals