EasyManua.ls Logo

Volvo XC70 2012 - Steering Wheel Module (SWM)

Volvo XC70 2012
364 pages
Print Icon
To Next Page IconTo Next Page
To Next Page IconTo Next Page
To Previous Page IconTo Previous Page
To Previous Page IconTo Previous Page
Loading...
TP 39217202 XC70(08-) & S80(07-) 2012 56
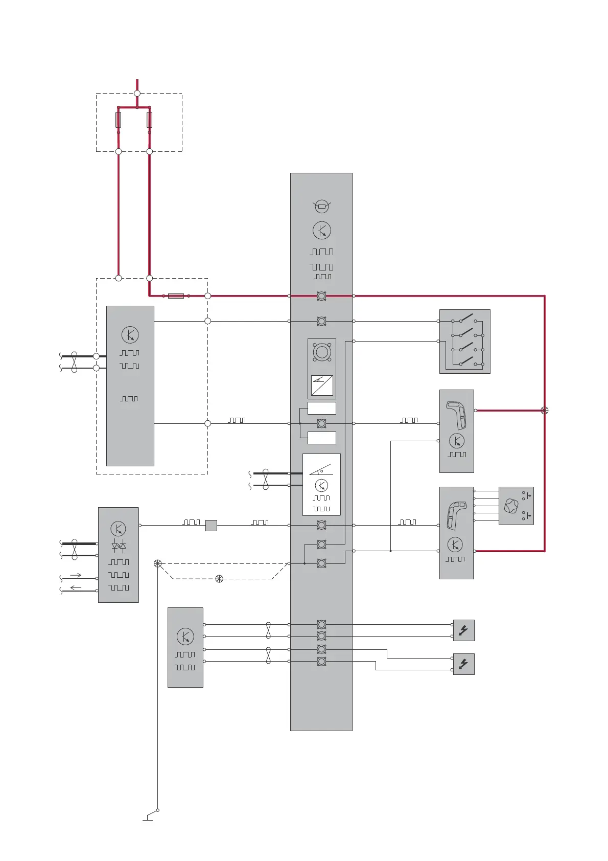
Control modules
Steering Wheel Module (SWM)
2
2
1
3/37
1
2
11A/1
30+
1
2
11A/2
RD-BU
RD-BK
15/31
3/130
1
2
C3:61
GN-WH
GN-BK
BU-WH
C3:12
C3:48
C1:8
C1:10
C1:7
C3:1
C3:2
F7
74/401
73/4016
73/4017
C5:1C5:2
4/56
CEM
CAN
LIN
LIN
C1:31
C1:30
C1:4
C1:3
C1:6
C1:2
6
SWM
CAN
C3:6
C3:3
C3:5
C3:4
SAS
4/68
CAN
7/91
18/4
WIPER
3
A:2
A:1
1
A:3
C1:2
C1:3
3/131
4/9
SWSL
SWSR
3/4
LIN
LIN
3/135
B:1
B:2
B:3
B:5
B:4
C2:8
BN-OG
OG
OG
OG-BK
C2:33
C2:7
C2:34
C2:2
C2:36
C2:1
C2:35
Au
Au
Au
Au
Au
Au
Au
Au
SRS
CAN
8/30
2
1
8/61
ICM
3/281
C1:6
0
0
C2:1
C2:2
GN-OG
BK
BK
LHD
BK RHD
RHD
BK
GN-OG
CAN
LIN
31/83
2
1
TURN
G042390

Table of Contents

Other manuals for Volvo XC70 2012

Related product manuals