EasyManua.ls Logo

Volvo XC70 2012 - Group 33 Starting System; Starting System 4-Cyl. Turbo

Volvo XC70 2012
364 pages
Print Icon
To Next Page IconTo Next Page
To Next Page IconTo Next Page
To Previous Page IconTo Previous Page
To Previous Page IconTo Previous Page
Loading...
TP 39217202 XC70(08-) & S80(07-) 2012 92
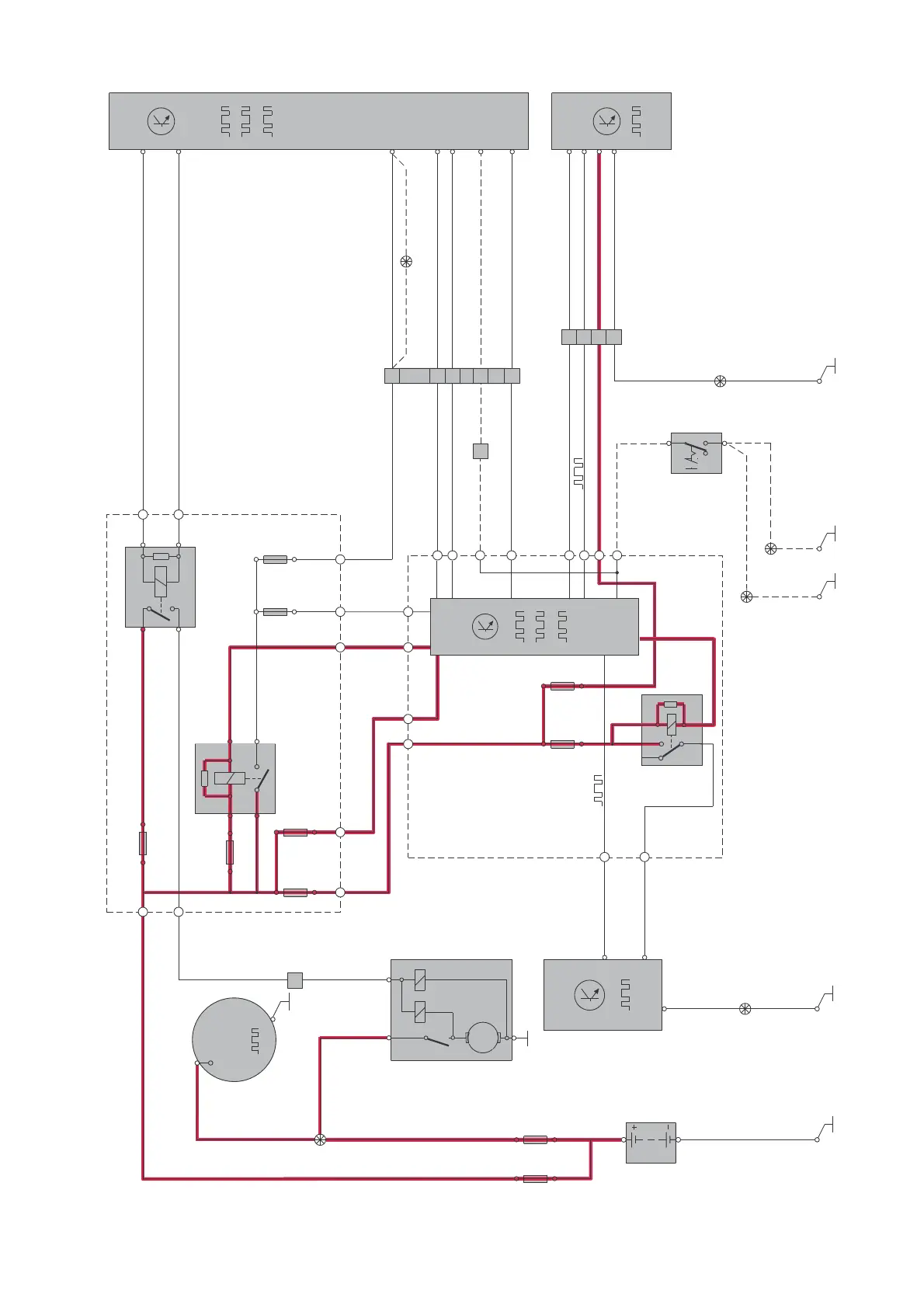
Group 33 Starting system
Starting system 4-Cyl. Turbo
12V
1/1
1(86)
3(30)
1
R12
2/35
15/31
2
CEM
CAN
5(87)
2(85)
1
2
4
GY-BU
RD-BK
RD-BU
GN-VT
GY-BK
C5:1
2
3
YE-BU
C3:76
31/3
BK
31/10
BK-WH BK-WH
11A/2
2
11B/34
1
1
1
11A/1
2
2
11B/27
1
2
RD
BU-WH
RD
RD
RD
LIN
C1:1
6/26
B+
G
31
2
PF2
1
73/3076
73/4012
M
C2:1
6/25
C1:1
ECM
CAN
LIN
2
PF1
1
ACM
1
3
R7
2/31
5
2
1
11B/20
2
1
11B/17
2
4/102
4/46
3/132
4/56
SCL
LIN
C5:2
GN-RD
YE
VT-BN
VT-BN VT-BN
VT-BN
BU-WH
BU-WH
GY
GY
RD-VT
RD-VT
BK
BU
VT-OG
VT-BN
VT-BN
VT-OG
32
10
18
74/301
74/413
73/4016
74/504
GY-BNGY-BN
5
SCU
LIN
22
20
5
3
3
1
1
2
2
42
31/83
BKBK
BK-BU
31/7
73/5071
73/5072
LHD
RHD
2
1
1
2
3/271
BK-BU
31/84
LIN
4 CYL.
I4T
B:11
Ag(I4T)
Ag(I4T)
Ag(I4T)
Ag(I4T)
Ag(I4T)
Ag(I4T)
Ag(I4T)
B:9B:23(I4),
B:31(I4),
B:29(I4),
B:21(I4),
B:9(I4),
B:19(I4),
BU-WH
74/302
1
73/3064
AUTO
F24F15
C3:46
C1:63C1:13
BK-OG
C1:6
C1:5
C3:3
C3:47
C2:42
C2:41
C1:41
GY-BN
MAN
MAN MAN MAN
BU-WH
GY-BN
BK-OG
B:15
B:14
B:30
B:13
B:17
C3:74
I03152
B4164T
B4204T6
B4204T7

Table of Contents

Other manuals for Volvo XC70 2012

Related product manuals