EasyManua.ls Logo

Volvo XC70 2012 - Parking Camera

Volvo XC70 2012
364 pages
Print Icon
To Next Page IconTo Next Page
To Next Page IconTo Next Page
To Previous Page IconTo Previous Page
To Previous Page IconTo Previous Page
Loading...
TP 39217202 XC70(08-) & S80(07-) 2012 159
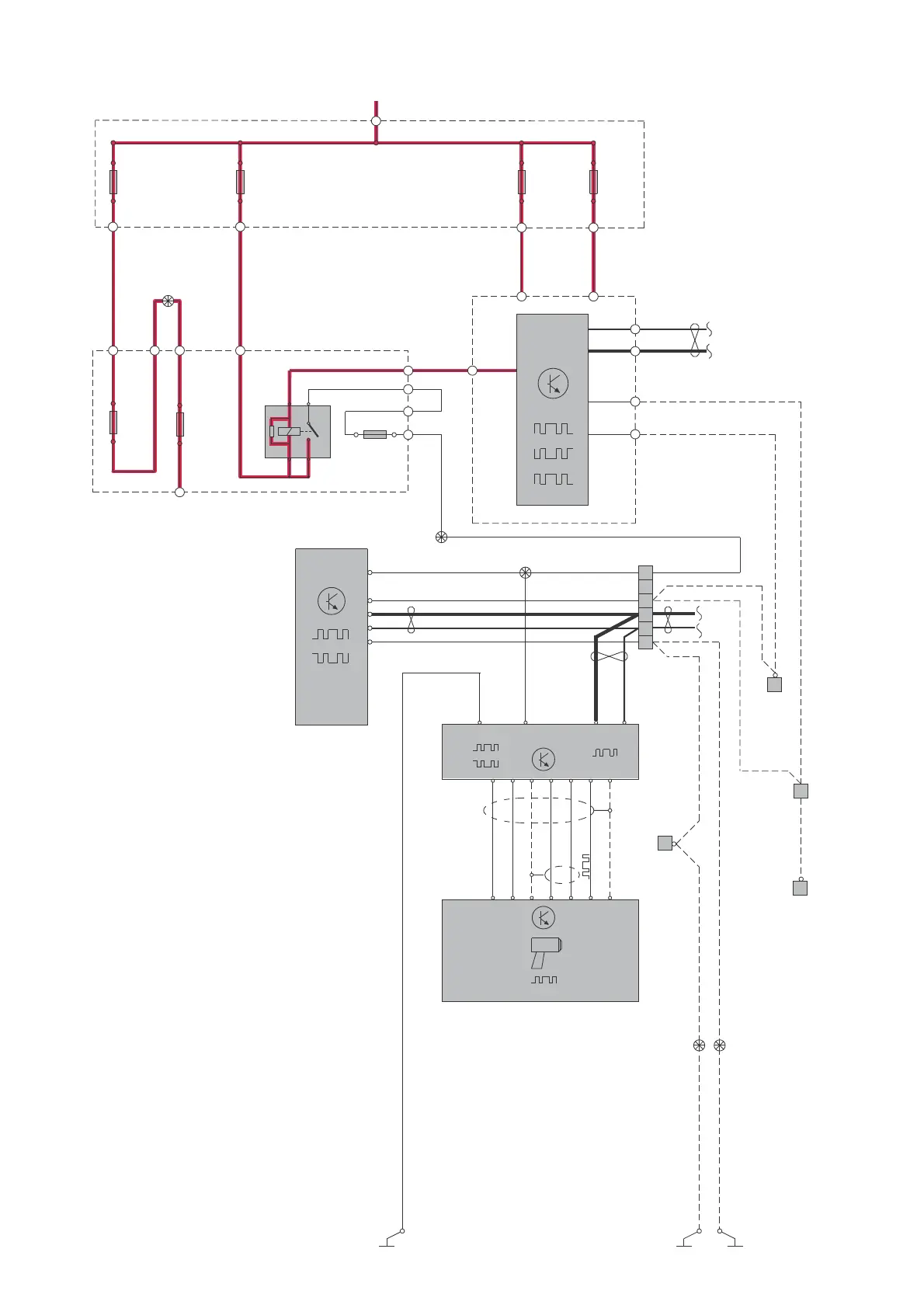
CAN
4/110
TRM
C2:5
C2:3
C2:1
C2:2
C2:4
15/31
73/5105
4X/110C2
73/5030
PAC
A:6A:15 A:14 A:13
4/120
10/18
CAN
WH
BN
GY
PK
GN
BK-OGBK-OG
BK
BK-OG
BK-OG
LIN
B:1
123564
B:2 B:3 B:5 B:6 B:4 H
H
27/6
LIN
5
3
1
2
4
CAN
C1:31
C1:30
30+
1
CEM
4/56
2
11A/2
C5:2C5:1
C2:59
RD-BU
RD-BK
1
2
11A/1
RD
RD
BK
WH
GN
PK
WH
GN
BK
RD
YE-GY
BK
LIN
6
10/18
3
10/19
2
74/602
2
VT-BN
YE-BU
V70
YE-GY
V70
S80
VT-BN
S80
C2:9
S80
BK-OG
V70
1
2
11A/4
1
2
11A/5
15/36
1
2
11/C17
RD
RD
RD-GY
RD-BN
YE-BU
1
2
11C/1
73/5117
2
11C/28
1
1
2
3
5
2/88
R1
RD
BU
C2:5
73/5091
31/47
31/65
I06202
31/107
Group 39 Other, Accessories
Parking camera

Table of Contents

Other manuals for Volvo XC70 2012

Related product manuals