EasyManua.ls Logo

Volvo XC70 2012 - Automatic Transmission MPS6

Volvo XC70 2012
364 pages
Print Icon
To Next Page IconTo Next Page
To Next Page IconTo Next Page
To Previous Page IconTo Previous Page
To Previous Page IconTo Previous Page
Loading...
TP 39217202 XC70(08-) & S80(07-) 2012 164
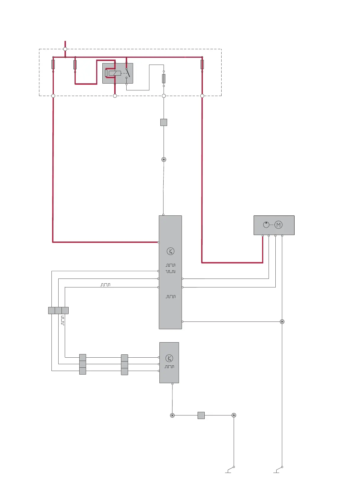
MPS6
TCM
CAN
9
GN-OG
A:16
A:13
Ag
Ag
Ag
GN-OG
31/XX10
BK-YE
LIN
A:1
A:1
Ag
Ag
1
11
BN-VT
A:7
BN-VT
73/3094
74/301
3/156
BK-YE
BU-GY
21
BU-GY
A:19
74/411
GSM
10
9
8/36
A:2
A:3
A:1
A:6
11
LIN
Ag
74/411
10
9
11
74/403
22
8
9
BU-GY
BN-VT
GN-RD
BU-GY
BN-VT
GN-OG
31/15
73/5026
73/5023
BK-VT
BK-GN
BK-GN
BK-GN
74/501
22
74/301
73/3064
VT-BN
T
VN
B
-
VT-BN
RD-WH
11
2
11B/31
30+
2
11B/27
15/31
1
2
11B/41
1
2
11B/20
52
31
R7
2/31
32
4/28
I06001
BK-YE
6/179
A:2
A:3
A:4
A:12
A:10
VT-GY
YE-GN
A:1
Group 43 Transmission
Automatic transmission MPS6

Table of Contents

Other manuals for Volvo XC70 2012

Related product manuals