EasyManua.ls Logo

Volvo XC70 2012 - Power Windows Rear Doors

Volvo XC70 2012
364 pages
Print Icon
To Next Page IconTo Next Page
To Next Page IconTo Next Page
To Previous Page IconTo Previous Page
To Previous Page IconTo Previous Page
Loading...
TP 39217202 XC70(08-) & S80(07-) 2012 180
31/15
220
LIN
3/128
13
31/6
LDM
RDM
LIN
4
2
2
13
3/129
2
1
BK-GN
BK-GN
BK-GN
BK-GNBK-GN KEYLESS
KEYLESS
KEYLESS
KEYLESS
74/510
74/509
BU-RD
BK-VTBK-VT
BK-VT
BK-VTBK-VT
BU-RD
YE-RDYE-RD
GY-VT
VT-RD
GN-RD
GN-BU
1
30+
RD-GY
1
2
11C/10
15/36
2
11C/11
1
1
2
11A/4
15/31
74/509
74/510
73/5036
73/5035
73/5023
73/5025
12
14
6
VT-WH
YE-RD
6/61
6/59
1
2
YE-OG
3
17
GN-RD
6
5
BU-GY
5
16
GY-VT
20 22 11 18
4
3
2
1
3/86
M
12
16
6
GY-BN
GN-OG
1
2
VT-OG
3
17
YE-GY
4
5
GY-RD
5
16
BU-BN
M
4
BU-OG
GY-OG
YE
BU-BK
22 11 18
4
3
2
1
3/85
I05059
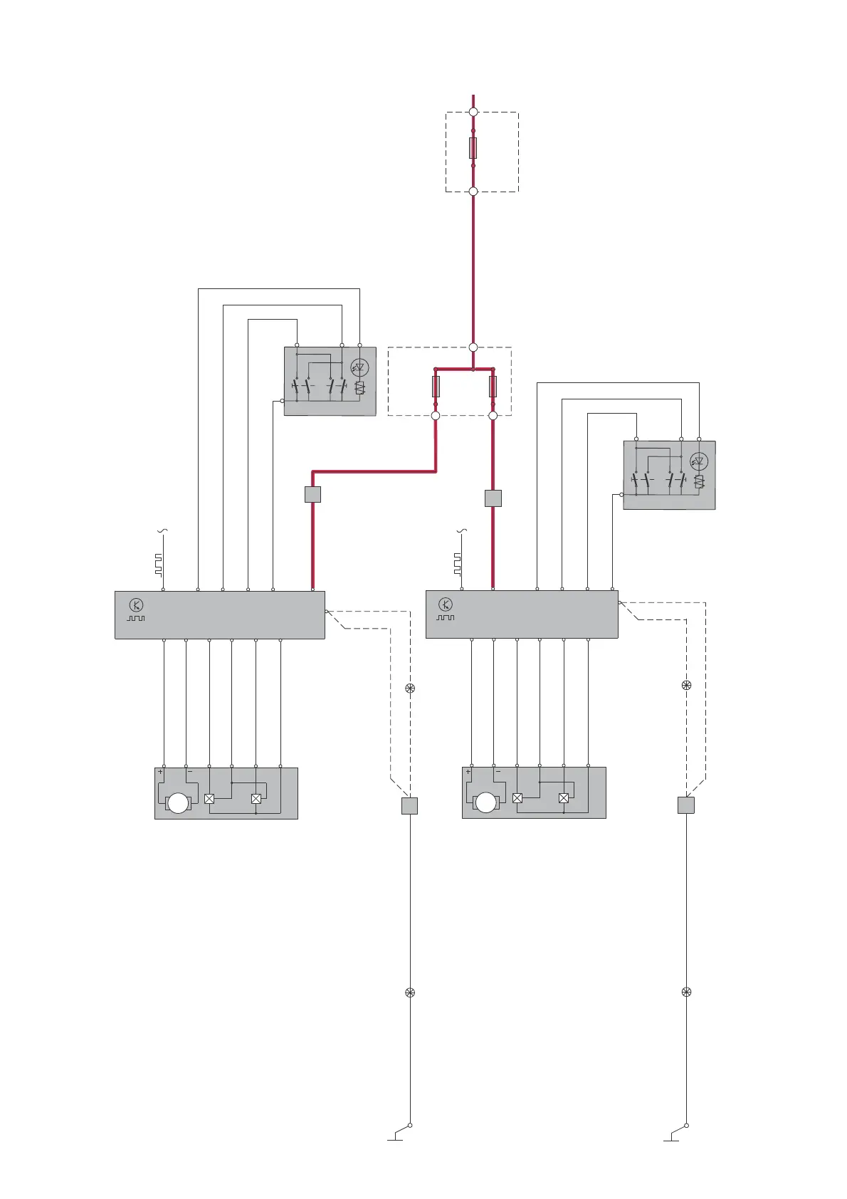
Group 83 Doors and openings
Power windows rear doors

Table of Contents

Other manuals for Volvo XC70 2012

Related product manuals