EasyManua.ls Logo

Volvo XC70 2012 - Parking Heater, Auxiliary Heater

Volvo XC70 2012
364 pages
Print Icon
To Next Page IconTo Next Page
To Next Page IconTo Next Page
To Previous Page IconTo Previous Page
To Previous Page IconTo Previous Page
Loading...
TP 39217202 XC70(08-) & S80(07-) 2012 204
11B/10
2
1
OVERHEAT
+
-
C1:6
CPM
YE-VT
31/XX15
1
4/7
9/30
6/35
G:3
F:4
G:2
E:2
6/73
G:6
C1:11 C1:3
FUEL COOLANT
GLOW
74/504
31/68
BK-OG BK-OG
30+
BN
R
-
+
-
+
TEMPPREHEAT
G:7
F:3
E:1
7
10
9
2
BU
RD
BN
YE
BU
RD
BN
YE
GN-OG
WH-VT
1
2
21
73/3019
73/3020
C1:4
A:2
VT-OG
GY-OG
VT-OG
GY-OG
BK
GN
RD
BK
GN
RD
D:2
B:2
B:3
D:5
D:4 D:7 A:1
C1:7
C1:10
C1:9
YE-RD
YE-RDYE-RD
GN-BN
VT-GN
CAN
CAN
C1:8
C1:10
C°/F°
4/6
CCM
73/3034
BK-RD BN BNBK-RD
41
74/512
14
12
4
74/512
74/9
74/9
74/9
8
C1:2
11 36
11B/10
2
1
-OG
-OG
15/31
4/56
CEM
CAN
LIN
11A/2
2
1
11A/1
2
1
C1:31 C1:30
C5:1
C5:2
RD-BK
RD-BU
VT
GY
I01162
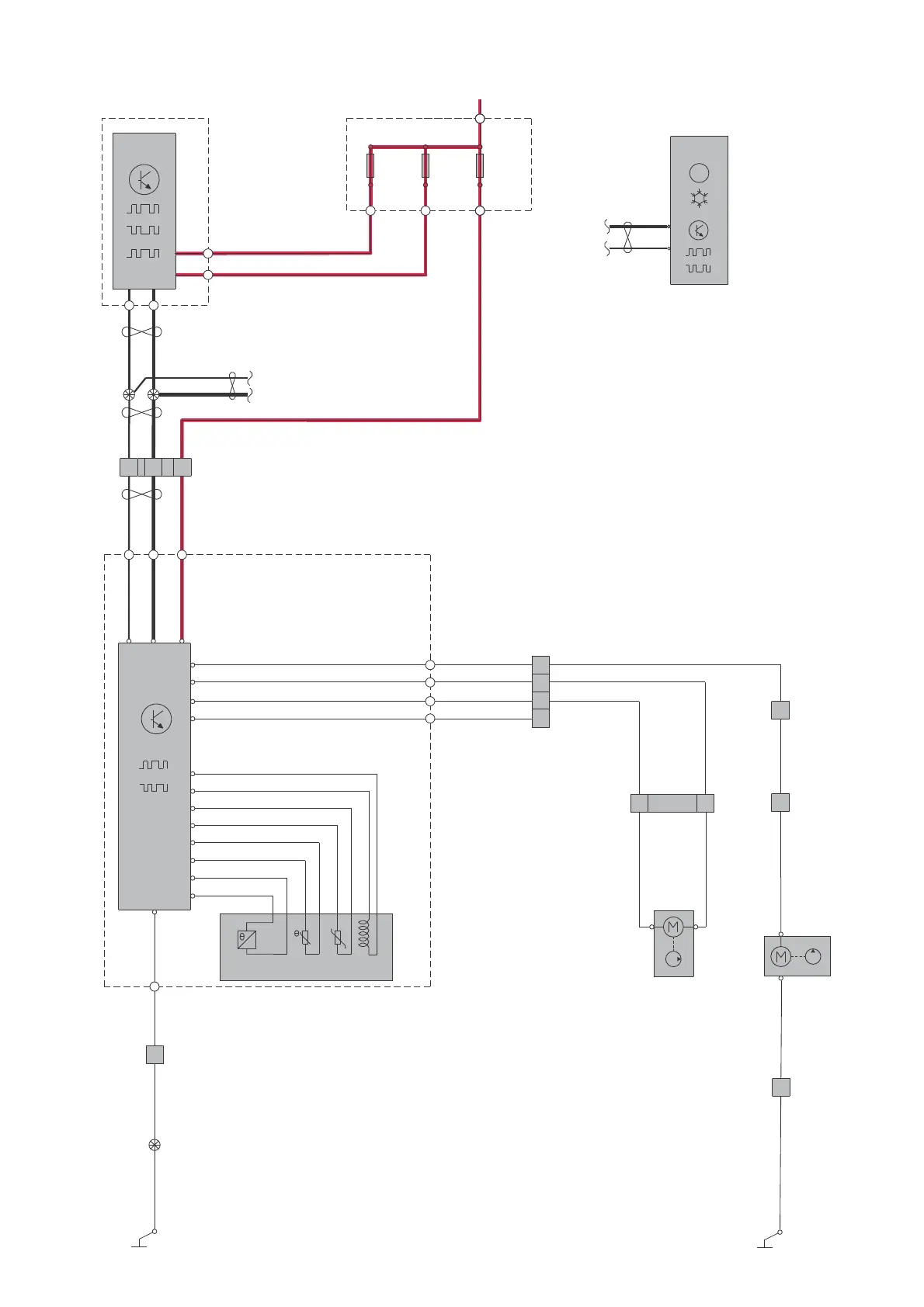
Group 87 Climate control system
Parking heater, auxiliary heater

Table of Contents

Other manuals for Volvo XC70 2012

Related product manuals