EasyManua.ls Logo

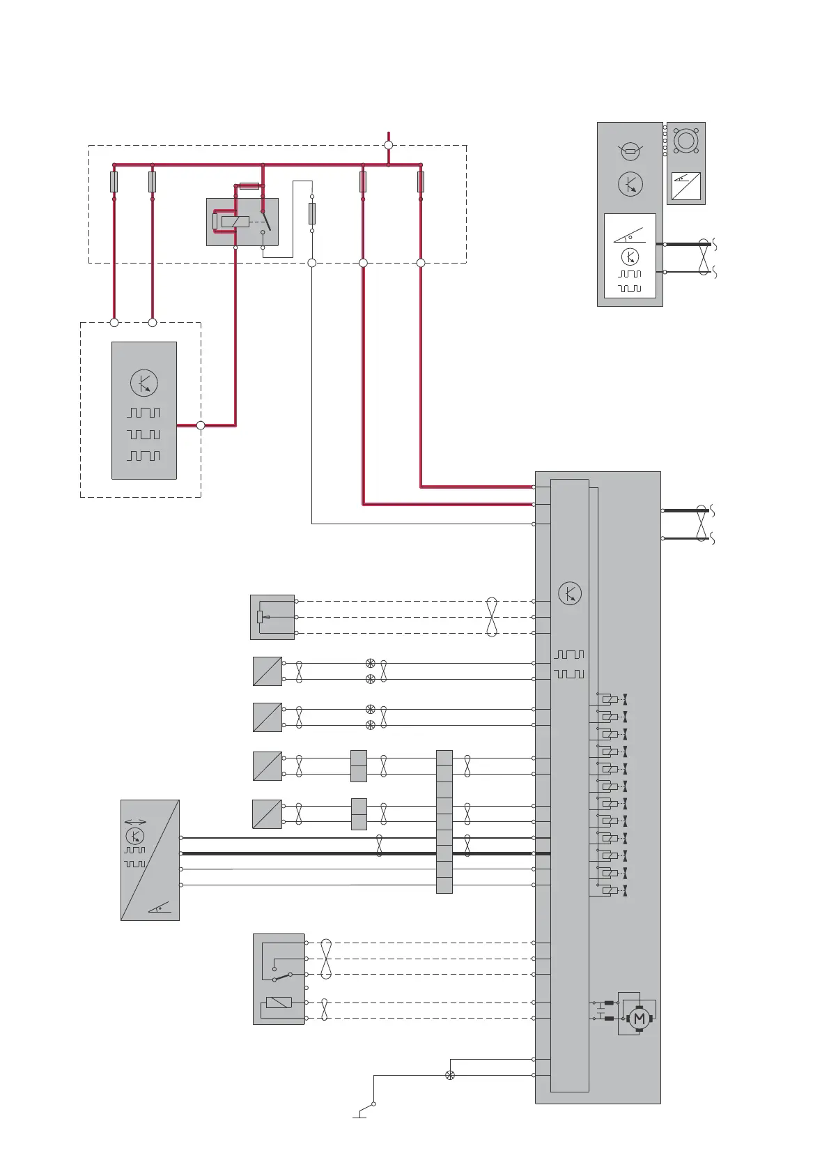
Volvo XC70 2012 - Group 59 Brake System; Brake Control System & DSTC

Volvo XC70 2012
364 pages
Print Icon
To Next Page IconTo Next Page
To Next Page IconTo Next Page
To Previous Page IconTo Previous Page
To Previous Page IconTo Previous Page
Loading...
TP 39217202 XC70(08-) & S80(07-) 2012 168
7
6
VT-RD
GN-BK
YE-VT
C1:27
C1:38
C1:26
7/124
1
3
2
N
7/57
N
7/56
7/32
N
N
7/31
1
2
11B/13
1
2
11B/14
C1:32
C1:1
C1:45
C1:46
C1:34
C1:33
C1:36
C1:37
C1:43
C1:42
4/16
6
7
8
50
51
5
12
11
BCM
CAN
1
2
1
2
C1:16
C1:47
C1:8
RD-GY
RD-BN
BN
WH
BN
WH
BN
WH
BN
WH
74/511
BN
WH
GN-RD
BU-OG
GN-RD
BU-OG
74/504
C1:19
C1:18
BU-WH
GN-OG
C1:22
C1:29GN-BU
VT-BN
BU-WH
GN-OG
GN-BU
VT-BN
BN
WH
BU-RD
YE-BK
BU-RD
YE-BK
1
2
1
2
31/XX14
73/3070
1
2
2
11B/27
1
C1:13
C1:12
C1:3
C1:4
BK
BKBK
DSTC
VT-GY
BU-GY
WH-GN
GY-OG
YE-GN
4
3
8/46
2
1
5
6
C1:17
C1:31
C1:24
C1:23
C1:21
52
31
R7
2/31
5
6
74/512
CAN
7/164
4
1
BSC
2
3
73/3100
7/91
18/4
SAS
3/130
4/68
CAN
SWM
73/3101
73/3102
73/3103
30+
11B/18
GN-WH
15/31
4/56
CAN
CEM
LIN
C1:13
C5:1 C5:2
11A/1
2
1
11A/2
2
1
I05244
Group 59 Brake system
Brake control system & DSTC

Table of Contents

Other manuals for Volvo XC70 2012

Related product manuals