EasyManua.ls Logo

Volvo XC70 2012 - Engine Management System B4204 T6, T7 1:2

Volvo XC70 2012
364 pages
Print Icon
To Next Page IconTo Next Page
To Next Page IconTo Next Page
To Previous Page IconTo Previous Page
To Previous Page IconTo Previous Page
Loading...
TP 39217202 XC70(08-) & S80(07-) 2012 70
4
1
3
Au
Au
Au
Au
Au
Au
Au
Au
1
2
2
5
6
8/8
8/9
8/7
1
2
1
2
1
2
1
2
8/6
30+
YE-BU YE-BU
GN-BUGN-BU
GN-BU
WH-BU
BU-OG BU-OG
GY-YEGY-YE
YE
WH-BU
7/16
1
2 Au
Au
ETA
A:33
1
3
2
20/6
8/78
BU-OG1
3
2
20/5
20/4
3
2
1
YE-BU
WH-VT
YE-GY
BK-YE
BK-YE
BK-YE
YE-GY
YE-GY
YE-GY
1
3
2
20/3
6/120
73/3058
GN-VT
73/3039
7/25
7/6
BK-GN
YE-VT
WH
BN
YE-VT
A:3
A:77
A:25
A:52
A:26
A:76
A:27
A:53
A:70
A:94
A:17
A:45
A:46
A:69
A:93
A:81
A:6
A:58
BU-WH
A:74
A:85
A:61
A:84
A:60
YE-VT
GN-VT
BU-GN
BU-BN
D
A:19
A:50
Au
3
A:12
15/31
1
2
11B/38
BK-YE BK-YE
A:54
M
GY-BU
BU-OG
YE-GY
GY-VT
A
B
1
2
11B/35
1
2
11B/36
1
2
11B/40
BU-BN
C
BU-BN
7/23
BN-BU
BN-BU
BN-GN BN-GN
1
2
Au
Au
73/3094 73/3012
31/XX10
4/46
4 CYL T
I4T
ECM
CAN
74/310
9
1
12
4
13
5
6
14
1
2
8/77
GN-VTGN-VT
VT-GY VT-GY
BUBU
YE-OG YE-OG
MAF
7/17
4
2
5
GY-OG
BU
YE-VT
A:36
A:55
A:1
A:2
VT-BN
2
1
8/18
A:91
A:10
Ag
Ag
Ag
Ag
Ag
Ag
Ag
Ag
Ag
Ag
Ag
Ag
Ag
Ag
Ag
Ag
Ag
Ag
Ag
Ag
Ag
Ag
Ag
Ag
Ag
Ag
Ag
Ag
Ag
Ag
Ag
Ag
Ag
Ag
Ag
Ag
Ag
Ag
Ag
Ag
Ag
Ag
Ag
Ag
Ag
3
GY-BU
GY-BU
73/3005
BK-YE
BK-YE
P
21
BN-YE
B:56
7/24
VT-OG
WH-BN
VT-OG
WH-BN
1
2
Au
Au
74/310
7
2
8
3
BK-YE
YE-OG
YE-GN
BU-WH
2
4
3
A:8
A:11
A:21
7/165
1
GN-BU
A:30
P
QLT
2
7/35
3
1
BU-OG
A:82
A:13
GY-YE
A:37
GN-WH
2
7/168
3
1
VT-BN
A:7
A:35
BN-BU
BU
GN-BN
BU-GY
A:20
WH-VT
P
1
2
P
Au
Au
Au
A:22
A:83
A:31
3
7/81
1
2
P
R10
R11
2
1
2/32
2/133
2(85)
1(86)
3(30)
5(87)
11B/30
2(85)
1(86)
3(30)
5(87)
BU-GYBU-GY
73/3087
6/114
1
2
BK-BU
WH-OG
WH-OG
BK-BUBK-BU
73/3090
73/3089
31/2
74/301
16
GN-OG
GN-OG
Ag
Ag
Ag
I012473
VT-BN
2
1
8/28
GY-BU
Ag
A:19
A:28
Ag
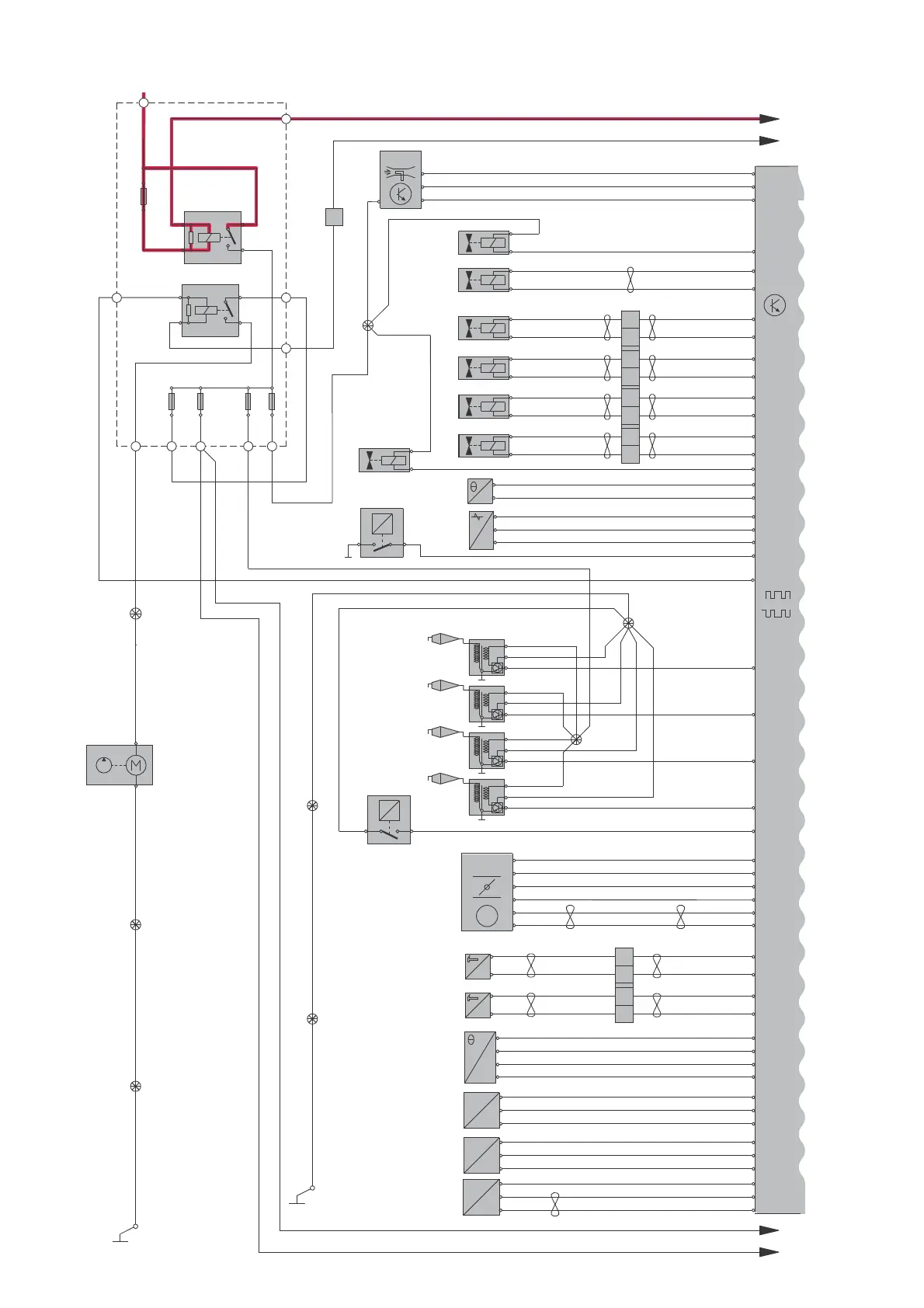
Group 28 Ignition and control system
Engine management system B4204T6, T7 1:2

Table of Contents

Other manuals for Volvo XC70 2012

Related product manuals