EasyManua.ls Logo

Volvo XC70 2012 - Group 85 Interior Equipment; Power Drivers Seat with Memory Function, LHD

Volvo XC70 2012
364 pages
Print Icon
To Next Page IconTo Next Page
To Next Page IconTo Next Page
To Previous Page IconTo Previous Page
To Previous Page IconTo Previous Page
Loading...
TP 39217202 XC70(08-) & S80(07-) 2012 189
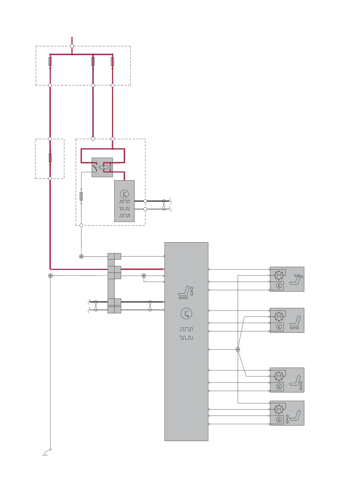
Group 85 Interior equipment
Power drivers seat with memory function, LHD
CAN
C2:3
C2:4
EXT. X
CAN +
CAN -
C2:6
31 S
6/19
C1:2
C2:7
C2:11
M+
HSS
HSG
C2:13
C2:9
C1:4
6/18
6/17
C1:5
C2:10
C2:14
HSG
HSS
M+
C2:12
C2:8
C1:3
6/16
4/52
31/6
BK-VT
PSM
73/5035
CAN
30+
1
CEM
4/56
2
11A/1
2
C5:1 C5:2
1
2
11A/2
1
15/31
RD-BK
RD-BU
11A/4
15/36
RD-GY
GY-RD
2
11C/13
1
2
1
C2:1
C1:1
LIN
C1:31
C1:30
12
11
C1:7
RD-WH
31 P
30 P
RD
BK
BK
3/26
15
16
14
2
1
2
1
2
BK-VT
GY-RD
BU-RD
74/30
73/3
73/6
M+
HSS
HSG
M+
HSS
HSG
1
3
4
2
OG-BU
1
3
4
2
1
3
4
2
1
3
4
2
GN
WH-BK
BK-YE
OG
YE
BN
BU
BU-BK
RD-BK
BK
C2:70
F3
BU-WH
73/5044
BU-WH
I01147
M-
C1:6
WH
WH-BK
WH-BK
WH-BK
WH-BK
WH-BU
WH-GN

Table of Contents

Other manuals for Volvo XC70 2012

Related product manuals