EasyManua.ls Logo

Volvo XC70 2012 - Cable Harness Towbar;Tow Hitch 13-Pin S80

Volvo XC70 2012
364 pages
Print Icon
To Next Page IconTo Next Page
To Next Page IconTo Next Page
To Previous Page IconTo Previous Page
To Previous Page IconTo Previous Page
Loading...
TP 39217202 XC70(08-) & S80(07-) 2012 142
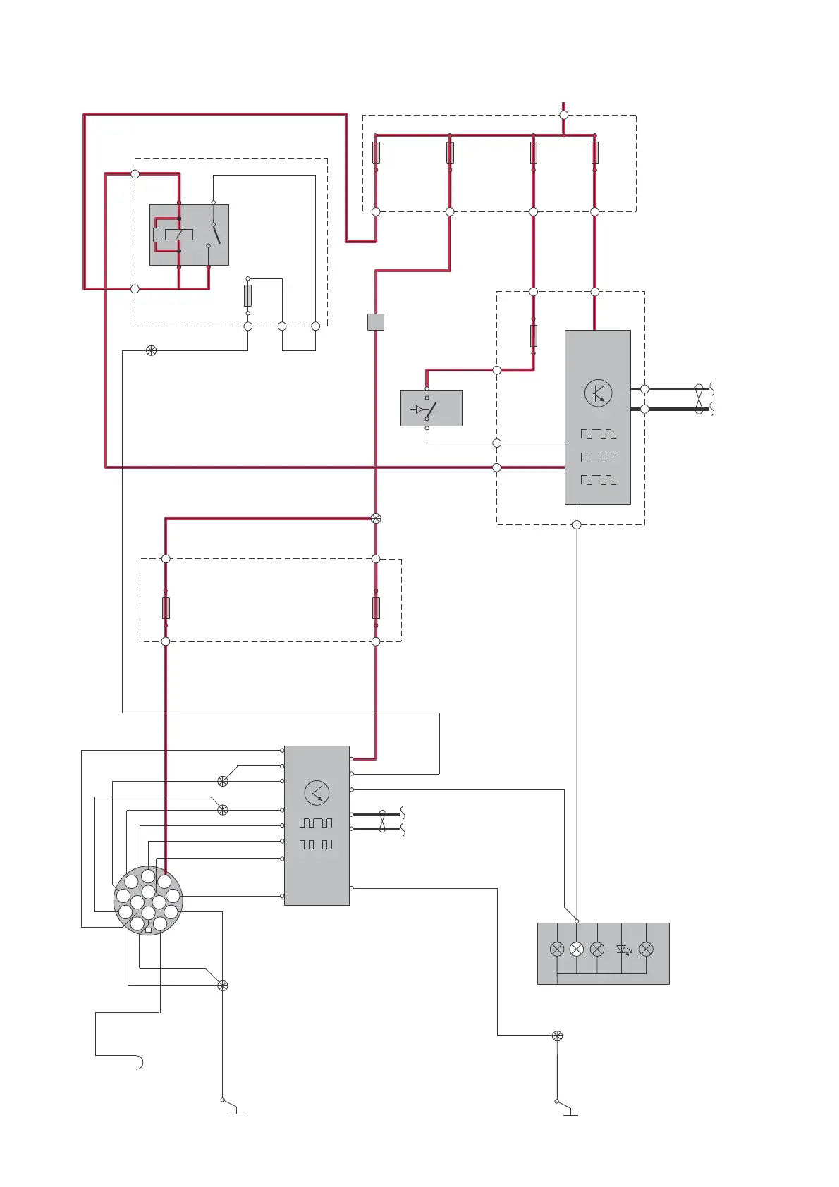
Group 37 Wiring and fuses, Accessories
Cable harness towbar/tow hitch 13-pin S80
1
2
3/9
CAN
C1:31
C1:30
CEM
4/56
31/47
2
F22
11D/A11
C5:2
C5:1
C2:55
C2:45
C2:5
C2:59
1
RD-WH
VT-WH
RD-GN
15/32
2
1
1
11D/A4
2
CAN
4/110
TRM
C3:10
C3:12
C3:6
C3:7
C3:3
C3:1
C3:8
C3:2
C2:1
C2:2
C2:3
C2:4
C1:2
C2:5
RD-GNRD-GNRD-BK
74/504B
73/5075
2
VT-BN
VT-BN
WHWH
WH
WH
WH
WH
WH
WH
WH
WH
WH
WH
WH
WH
WH
WH
BK-OG
BK-OG
LIN
10/50
73/5105
31/TRM
17/39
8
97
6 10
115
13 12
1
3
24
WH
RESERVE:
INDICATION TRAILER
30+
1
2
11A/1
2
11A/2
1
15/31
RD-BK
RD-BU
1
2
11A/5 11A/3
1
2
RD-GN
15/36
2
11C/28
1
R1
2/88
73/5091
YE-BU
BU
RD
1
2
3
5
RD-BN
YE-BU
I06022
10/54
10/18
6
REV
GND
FOGSTOPTURN
POS

Table of Contents

Other manuals for Volvo XC70 2012

Related product manuals