EasyManua.ls Logo

Volvo XC70 2012 - Keyless Vehicle 1:2

Volvo XC70 2012
364 pages
Print Icon
To Next Page IconTo Next Page
To Next Page IconTo Next Page
To Previous Page IconTo Previous Page
To Previous Page IconTo Previous Page
Loading...
TP 39217202 XC70(08-) & S80(07-) 2012 127
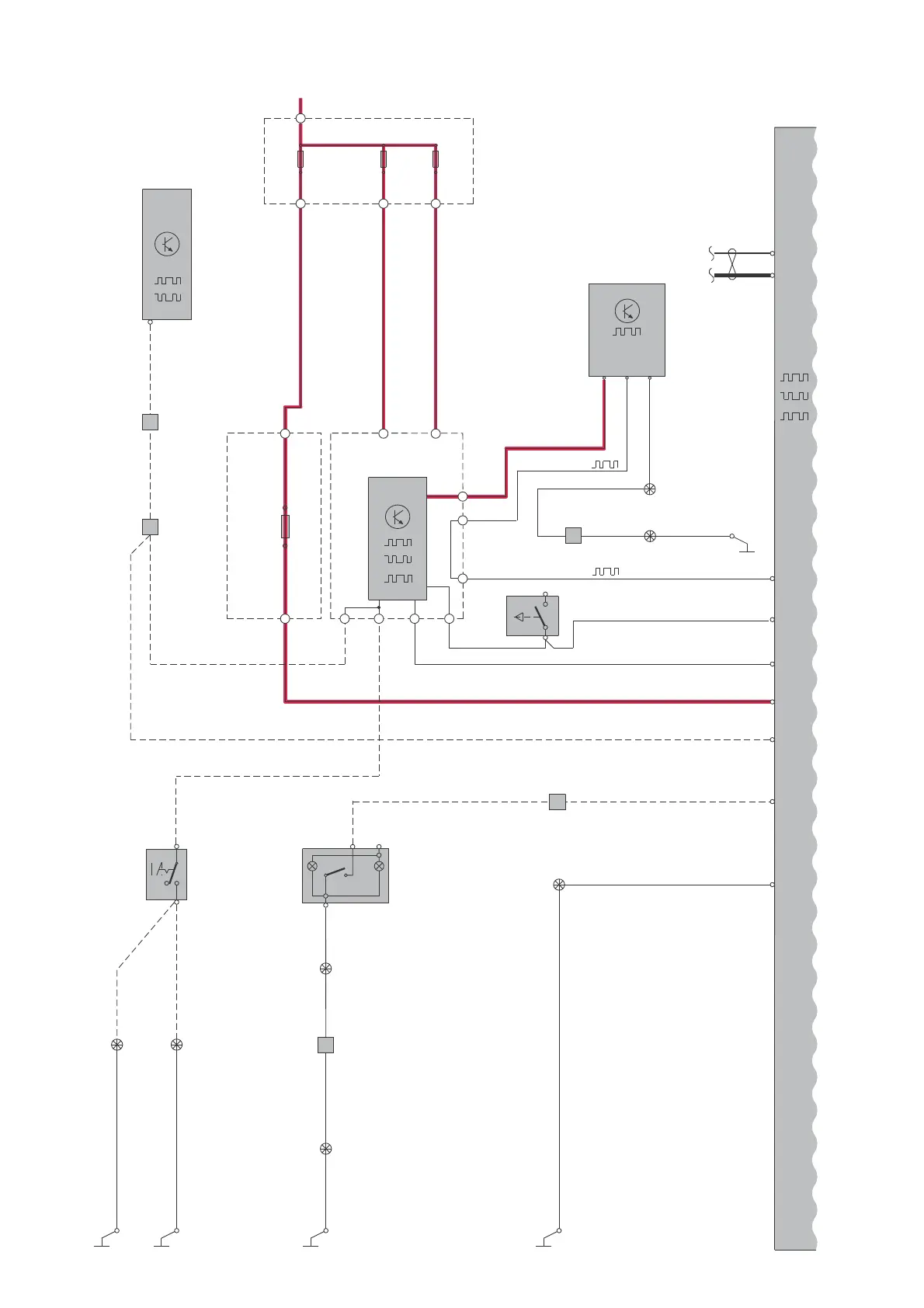
Group 36 Additional electrical equipment
Keyless vehicle 1:2
SIGNAL
POWER
GND
4/119
TRX
30+
1
2
11A/2
1
2
11A/1
1
2
11A/4
4/93
KVM
CAN
LIN
LIN
LIN
15/31
C5:1 C5:2
132
C4:19
C4:6
BK-WH
BK-WH
BK-WH
VT-WH
VT-WH
BU-WH
GN-RD
GY-BN
RD-BN
GY-BN
BK-WH
GY-BN
31/7 31/47 31/48
RD-BK
RD-GY
CAN
4/5615/36
4/46
CEM
CAN
ECM
C2:43
C2:27 C2:45C2:41 C2:42
BK BU-RD
GY-BN GY-BN
MAN
MAN
RHD
LHD
BK-OG
BK-BU
BK-OG
BK BK-BUBK-OG
BK-BU
BK-OG
RD-BU
10/3
3/35
3
1
C4:3
C4:4
C4:15
C4:14
C5:14
C5:18
C3:4
BK-BU
2
1
74/601
1
2
3/271
11C/12
74/301
1
2
B:13(I5T, I4T)
B:25(I5D EU5)
73/4014
73/4012
73/5105
73/5033
74/601
73/5038
73/5071
74/414
31/10
2
C3:5
C5:3
3
4
20
74/504
42
31/84
BK-BU
73/5072
2
1
3/9
GY-BN
MAN
MAN
GY-BN
S80
S80
I06035

Table of Contents

Other manuals for Volvo XC70 2012

Related product manuals