EasyManua.ls Logo

Volvo XC70 2012 - Power Drivers Seat with Memory Function, RHD

Volvo XC70 2012
364 pages
Print Icon
To Next Page IconTo Next Page
To Next Page IconTo Next Page
To Previous Page IconTo Previous Page
To Previous Page IconTo Previous Page
Loading...
TP 39217202 XC70(08-) & S80(07-) 2012 190
31/15
BK-GN
73/5023
I01148
CAN
C2:3
C2:4
EXT. X
CAN +
CAN -
C2:6
31 S
6/19
C1:2
C2:7
C2:11
M+
HSS
HSG
C2:13
C2:9
C1:4
6/18
6/17
C1:5
C2:10
C2:14
HSG
HSS
M+
C2:12
C2:8
C1:3
6/16
4/52
PSM
CAN
30+
1
CEM
4/56
2
11A/1
2
C5:1
C5:2
1
2
11A/2
1
15/31
RD-BK
RD-BU
11A/4
15/36
RD-GY
GY-RD
2
11C/13
1
2
1
C2:2
C1:1
LIN
C1:31
C1:30
12
11
C1:7
RD-WH
31 P
30 P
RD
BK-BU
BK
3/26
15
16
14
2
1
2
1
2
BK-VT
GY-RD
BU-RD
74/30
73/3
73/6
M+
HSS
HSG
M+
HSS
HSG
1
3
4
2
OG-BU
1
3
4
2
1
3
4
2
1
3
4
2
GN
WH-BK
BK-YE
OG
YE
BN
BU
BU-BK
RD-BK
BK
C2:70
F3
BU-WH
73/5044
BU-WH
M-
C1:6
WH
WH-BK
WH-BK
WH-BK
WH-BK
WH-BU
WH-GN
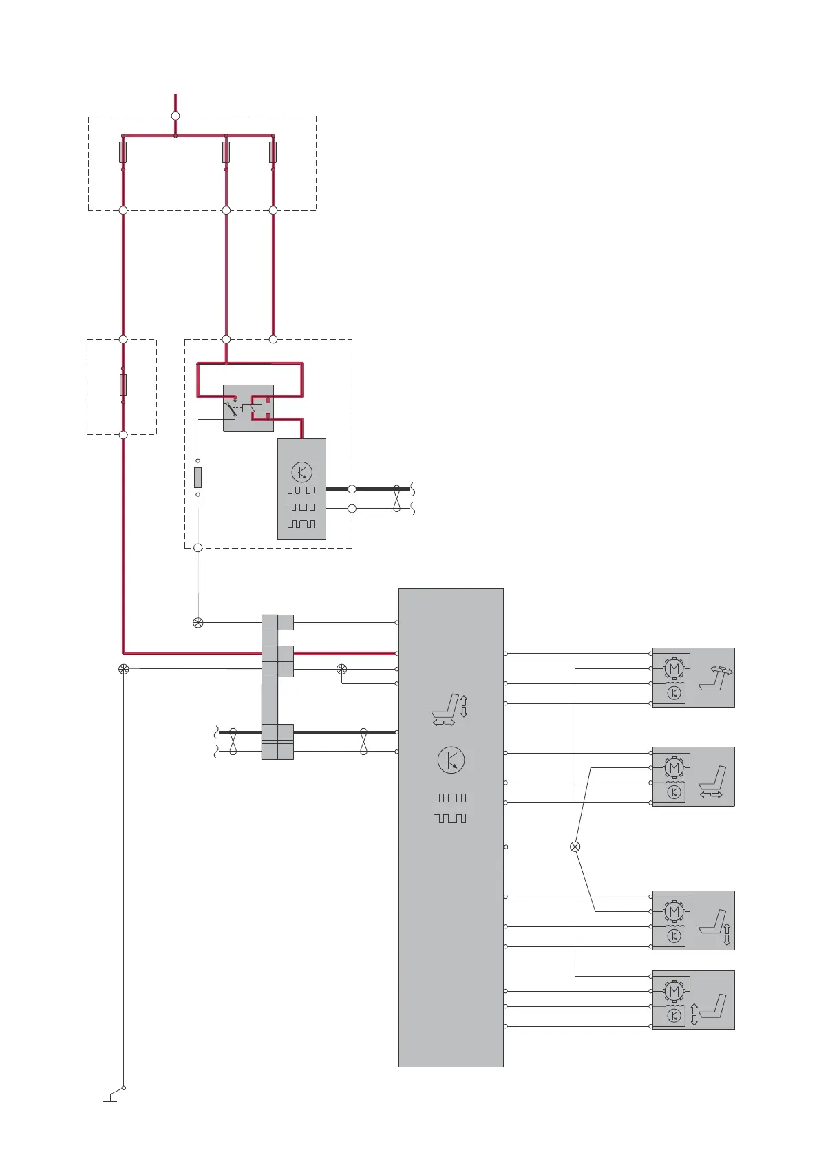
Group 85 Interior equipment
Power drivers seat with memory function, RHD

Table of Contents

Other manuals for Volvo XC70 2012

Related product manuals