EasyManua.ls Logo

Volvo XC70 2012 - Data Communication most

Volvo XC70 2012
364 pages
Print Icon
To Next Page IconTo Next Page
To Next Page IconTo Next Page
To Previous Page IconTo Previous Page
To Previous Page IconTo Previous Page
Loading...
TP 39217202 XC70(08-) & S80(07-) 2012 55
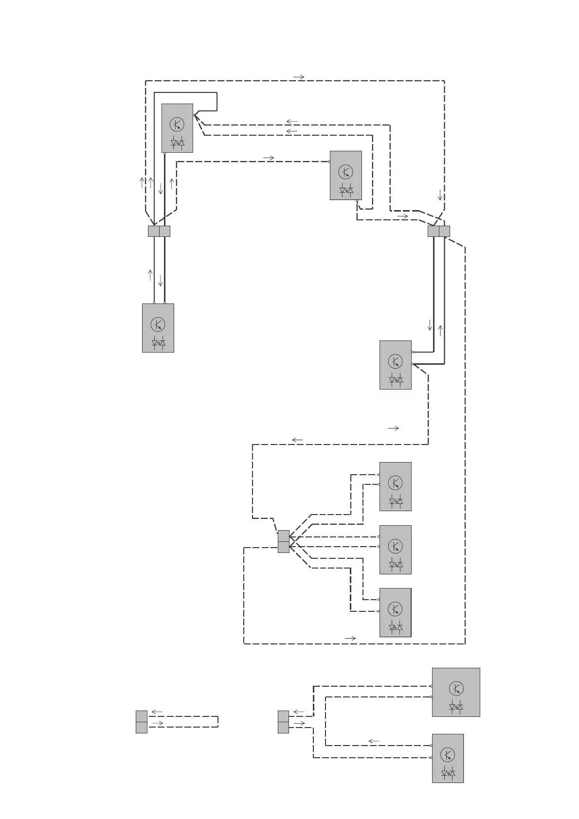
Control modules
Data communication MOST
O
O
O
OO
O
O
O
O
O
O
O
O
O
O
16/1
IAM
16/105
AUD
74/402
OG
OG
OG
OG
OG
O
OG
O
OG
OG
OG
O
O
O
C4:1
C4:2
C4:1
2
74/404
3/281
ICM
C2:1
C2:2
1
16/60
PHM
C4:1
C4:2
2 1
C4:2
16/145
RDAR
C3:2
C3:1
16/79
SUB
C2:1
C2:2
74/529
2
1
OG
OG
OG
OG
OG
16/162 DABM
RDAR/DABM
C3:1
C3:2
16/79
SUB
C2:2
C2:1
74/529
1
2
OG
O
O
OG
16/162
DABM
C3:1
C3:2
OG
OG
OG
OG
OG
OG
16/145 RDAR
74/529
1
2
G042312

Table of Contents

Other manuals for Volvo XC70 2012

Related product manuals