EasyManua.ls Logo

Volvo XC70 2012 - Beam Length Adjustment, Manual

Volvo XC70 2012
364 pages
Print Icon
To Next Page IconTo Next Page
To Next Page IconTo Next Page
To Previous Page IconTo Previous Page
To Previous Page IconTo Previous Page
Loading...
TP 39217202 XC70(08-) & S80(07-) 2012 98
73/4016
31/83
M
+
-
L
LOW
HIGH
POS
TURN
M
+
-
L
LOW
HIGH
POS
TURN
10/1
10/2
4/56
7
812
8
12
7
BK
RHD
BK
LHD
BK
LHD
BK
RHD
BKLHD
BK
6
74/411
6/38
6/39
73/4017
VT-GN VT-GN
VT-GN
BK
BK
13
BK
CAN
CEM
LIN
C3:49
GN-VT
C5:1
C1:13
C5:2
11B/23
2
1
30+
11A/111B/27
2
1
2
1
11A/2
2
1
RD-BK
GN-VT
RD-BK
RD-BK
RD-BU
RD-BU
RD-BU
15/31
12
74/411
1
2
11B/16
5
2
3
1
R7
2/31
6
4
5
1
3/111
LIN
LSM
I05252
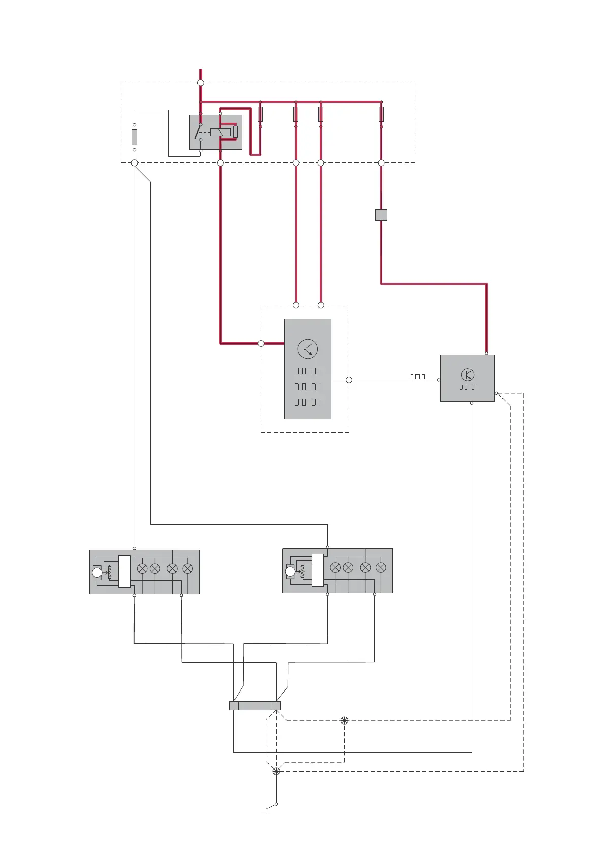
Group 35 Lighting
Beam length adjustment, manual

Table of Contents

Other manuals for Volvo XC70 2012

Related product manuals