EasyManua.ls Logo

Volvo XC70 2012 - High and Low Beam (Dual Xenon)

Volvo XC70 2012
364 pages
Print Icon
To Next Page IconTo Next Page
To Next Page IconTo Next Page
To Previous Page IconTo Previous Page
To Previous Page IconTo Previous Page
Loading...
TP 39217202 XC70(08-) & S80(07-) 2012 97
3/130
30+
1
2
SWM
11A/2
1
2
11A/1
CAN
CEM
1
6
5
C1:7
CAN
LIN
1
2
11B/23
73/3153
10/68
10/70
10/64
10/66
15/31
RD-BK
RD-BK
RD-BK
RD-BU
C5:2C5:1C3:48
C1:75
C3:49
C1:64
C1:55
C1:73
GN-BK
GN-VT
BU-GN
BK-VT
VT-OG
BK-VT
BK-VT
BK-OG
YE-RD
BU-GN
BK-OG
BK-OG
GY-BNGY-BN
GY-BN
BK
BK
VT-OG
VT-OG
BK
LHD
RHDRHD
LIN
4/56
10 4
73/4016
73/4017
73/3073
73/3035
73/3072
31/83
BK
CAN
C1:6
C1:2
5/1
3/111
DIM
C1:31
C1:30
74/411
12
10/2
TURN POS HIGH
9
XENON
HIGH /
LOW
3
5
M
10 4
10/1
TURN POS HIGH
9
XENON
HIGH /
LOW
3
5
M
LIN
LSM
31/93
31/94
I05011
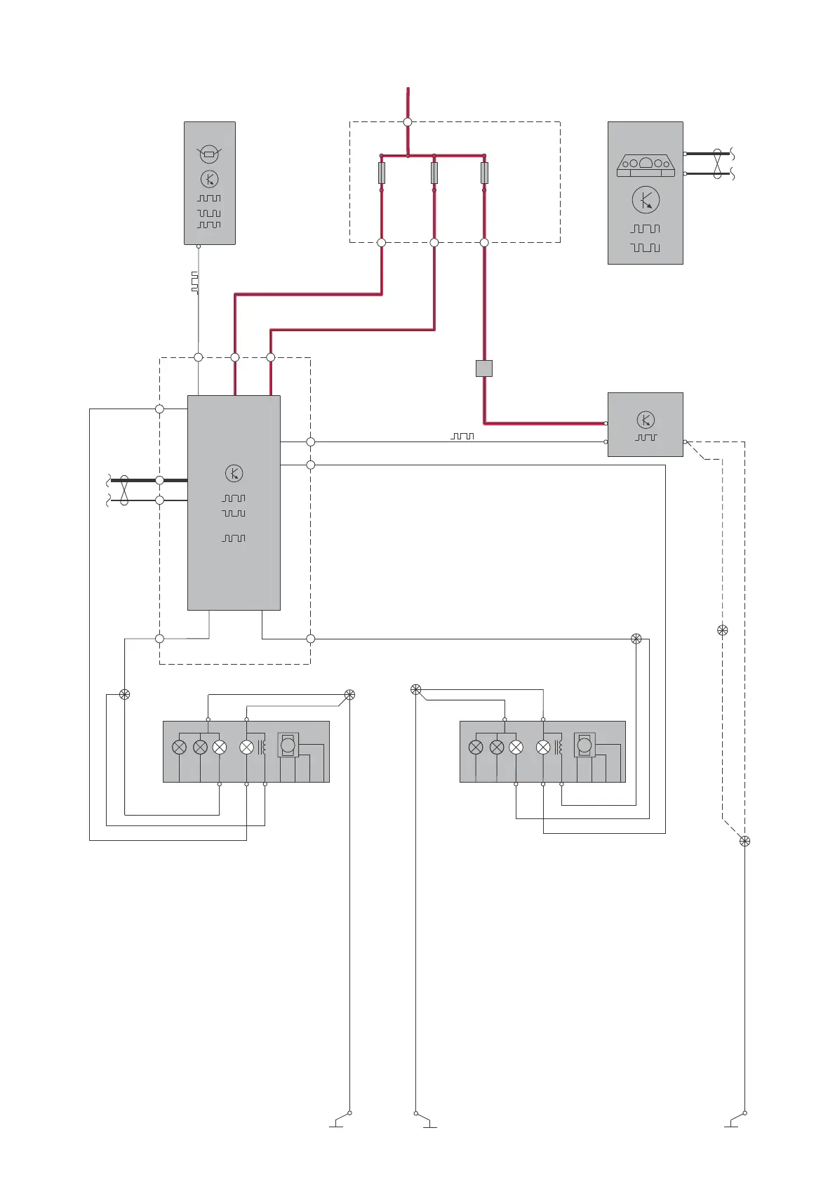
Group 35 Lighting
High and low beam (Dual Xenon)

Table of Contents

Other manuals for Volvo XC70 2012

Related product manuals