EasyManua.ls Logo

Volvo XC70 2012 - Data Communication High Speed CAN, 4-Cyl

Volvo XC70 2012
364 pages
Print Icon
To Next Page IconTo Next Page
To Next Page IconTo Next Page
To Previous Page IconTo Previous Page
To Previous Page IconTo Previous Page
Loading...
TP 39217202 XC70(08-) & S80(07-) 2012 50
14
6
17/13
74/409
74/518
74/520
74/511
BU-BK
GN-BK
BU-BK
GN-BK
BU-BK
GN-BK
BU-BK
BU-BK
GN-BK
BU-BK
GN-BK
BU-BK
GN-BK
GN-BK
BU-BK
GN-BK
BU-BK
GN-BK
BU-BK
GN-BK
GN-BK
BU-BK
73/4007
73/4006
73/4005
73/4008
C1:6
C1:8
C1:9
C1:7
C1:8
C1:7
DEM
CAN
4/82
FSM
CAN
4/80
BU-BK
GN-BK
BU-WH
GN-OG
BU-WH
GN-OG
BU-BK
GN-BK
BU-BK
GN-BK
BU-BK
GN-BK
BU-BK
GN-BK
BU-BK
GN-BK
73/3021
73/3022
BU-BK
GN-BK
GN-BK
BU-BK
GN-BK
BU-BK
C1:12
C1:13
BCM
CAN
4/16
C1:19
C1:18
4 CYL
BU-BK
BU-BK
BU-BK
GN-BK
GN-BK
GN-BK
BU-BK
GN-BK
73/5016
73/5015
C1:16
23
C1:17
C1:16
C1:15
SUM
CAN
4/84
CAN
4/115
1
74/504
45 44
74/301
4
3
1 2
B:38
B:41
B:37
ECM
B4164T
CAN
4/46
73/4037
73/4038
1
2
PBM
4 CYL.T
ECM
B4204T7
CAN
4/46
BSC
CAN
7/164
BN-BU
GY-BU
BN-BU
GY-BU
18 9
FLR
CAN
7/203
74/411
4 5
74/504
7 8
Au
Au
Au
Au
Au
Au
73/3014
73/3015
22 23
2
A:5 A:2
TCM
MPS6
CAN
4/28
BU-BK
GN-BK
AUTO
AUTO
AUTO
AUTO
AUTO
BU-BK
BU-BK
GN-BK
GN-BK
B:54
AUTO
Ag Ag
Ag
Ag
MAN
MAN
MAN
MAN
I06014
BU-BK
GN-BK
BU-BK
GN-BK
GN-BK
A:40
A:52
C2:3 C2:2
4 CYL
ECM
1,6D
CAN
4/46
6/164
73/3139
73/3140
BU-BK
CAN
EPS
Ag
Ag
C1:4
C1:3
BU-BK
GN-BK
SWM
3/130
SAS
4/68
CAN
73/5097
73/4098
BN-BK
GN-BK
BU-BK
GN-BK
C3:6
C3:7
CEM
CAN
4/56
74/412
21 22 19 20
74/901
21 22 19 20
74/901
3
4
C3:4
C3:3
CAN
4/125
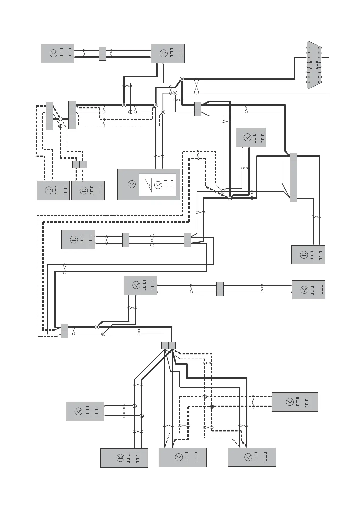
Control modules
Data communication high speed CAN, 4-Cyl.

Table of Contents

Other manuals for Volvo XC70 2012

Related product manuals