EasyManua.ls Logo

Volvo XC70 2012 - Page 203

Volvo XC70 2012
364 pages
Print Icon
To Next Page IconTo Next Page
To Next Page IconTo Next Page
To Previous Page IconTo Previous Page
To Previous Page IconTo Previous Page
Loading...
TP 39217202 XC70(08-) & S80(07-) 2012 203
31/10
BK-WH
RD-GY
15/36
1
2
11C/21
74/401
74/409
C1:9
4/56
CEM
CAN
LIN
73/4012
7/41
3/112
BN
BU-GY
YE-VT
BU-GN
WH-GN
BN-VT BN-VT
BU-GY
2
1
2
1
4
3
5
AQS
2
1
1
3
LIN
LIN
6/103
7/159
3
2
ECC
DMM
2
1
LIN
6/48
3
DMM
2
1
LIN
6/95
3
DMM
2
1
LIN
6/96
3
DMM
2
1
LIN
6/102
3
DMM
18
A
52
31
R4
2/193
RD
RD
RD
RD
BU
BU
BU
GN
GN
GN
74/417
S1
S4
S2
S3
YE
YE
YE
BU
BU
BU
BU
GN
RD
PK
BN
RD RD
GN
74/412
73/4010
BN-VT
BN-VT
9
3
LIN
8/48
HUS ECC
MIRROR
1
2
3
4
5
6
7
1
11A/4
2
30+
15/31
VT-GNVT-GN
74/504
14
RD
I01159-2
BK-WH
73/4047
BN-VT
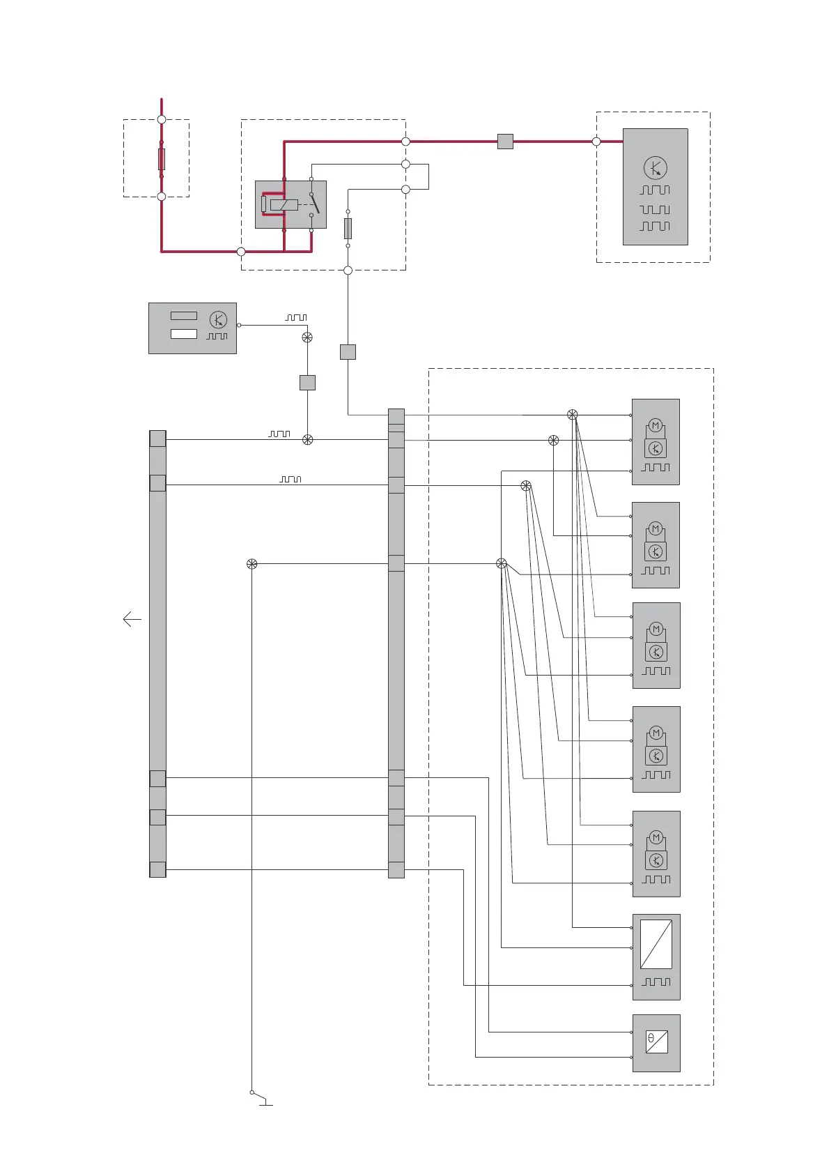
Group 87 Climate control system
Climate control system 5- & 6-Cyl. 2:2

Table of Contents

Other manuals for Volvo XC70 2012

Related product manuals