EasyManua.ls Logo

Volvo XC70 2012 - Page 153

Volvo XC70 2012
364 pages
Print Icon
To Next Page IconTo Next Page
To Next Page IconTo Next Page
To Previous Page IconTo Previous Page
To Previous Page IconTo Previous Page
Loading...
TP 39217202 XC70(08-) & S80(07-) 2012 153
16/105
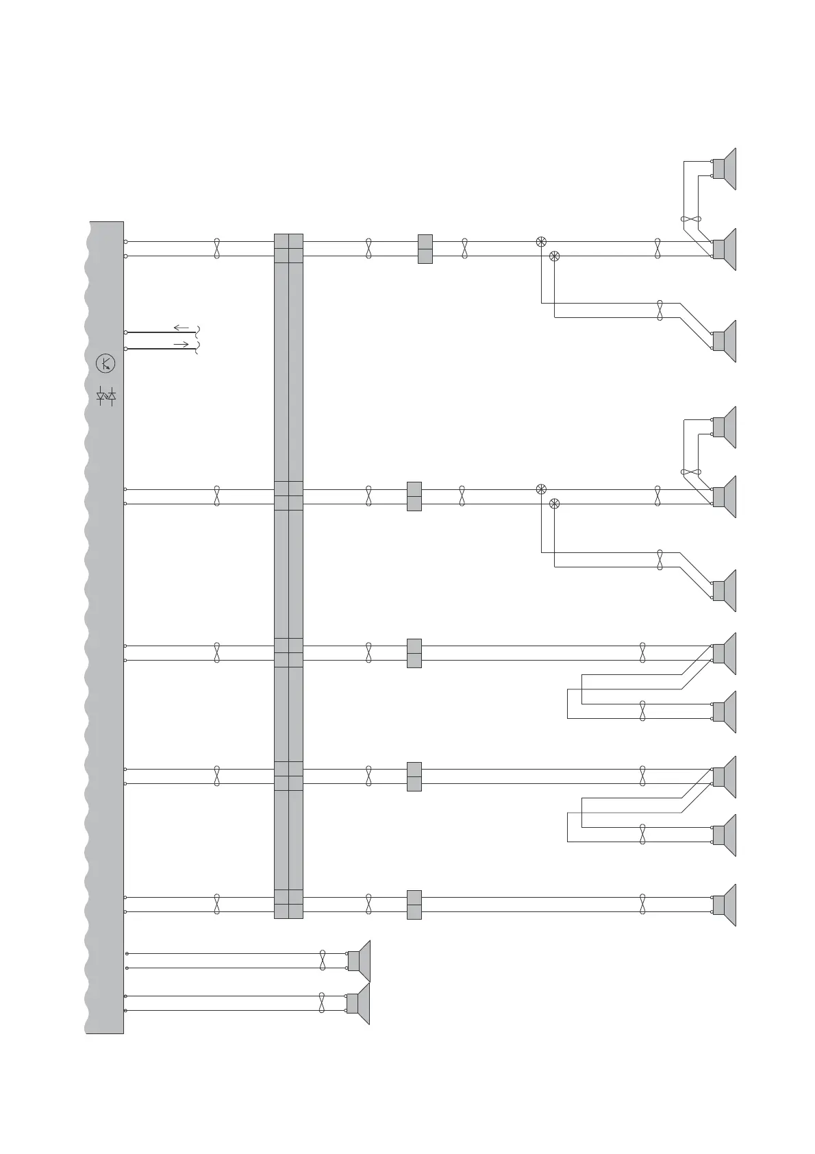
AUD
VT-BK
YE-BK
VT-BK
YE-BK
VT-BK
YE-BK
VT-BK
YE-BK
16/3
2
1
1
2
16/56
C3:9
C3:1
RR-
RR+
RF-
RF+
LR-
LR+
LF-
LF+
74/508
73/5076
73/5077
22
23
GN-BKGN-BK
GY-BK
GN-BK
GY-BK
GN-BK
GY-BK
VT-BK
YE-BK
2
1
16/30
2
1
16/29
16/4
2
1
1
2
16/55
73/5078
73/5079
C3:13
C3:5
VT-RD
YE-RD
VT-RD
YE-RD
16/5
2
1
VT-RD
YE-RD
16/137
2
1
C3:12
C3:4
GN-RD
GY-RD
GN-RD
GY-RD
16/6
2
1
0
0
C2:1
C2:2
C3:11
C3:3
GN-RD
GY-RD
16/136
2
1
CS-
CS+
C3:10
C3:2
GN
GY
GN
GY
VT-BK
YE-BK
GN-BK
GY-BK
VT-RD
YE-RD
GN-RD
GY-RD
GN
GY
16/26
2
1
74/407
11
3
9
1
13
5
12
4
10
2
74/407B
11
3
9
1
13
5
12
4
10
2
YE-BK
VT-BK
74/507
22
23
74/510
3
4
74/509
3
4
74/409
9
10
I01082
GN-BK
GN-VT
GY
16/79
2
1
VT
YE
4
3
Subwoofer-
Subwoofer+
C4:9
C4:1
Subwoofer-
Subwoofer+
C4:11
C4:3
Group 39 Other
Audio Premium 3:3

Table of Contents

Other manuals for Volvo XC70 2012

Related product manuals