EasyManua.ls Logo

Freescale Semiconductor MPC5200B - GPIO Pin Multiplexing; Gpio;Generic MUX Cell

Freescale Semiconductor MPC5200B
762 pages
Print Icon
To Next Page IconTo Next Page
To Next Page IconTo Next Page
To Previous Page IconTo Previous Page
To Previous Page IconTo Previous Page
Loading...
General Purpose I/O (GPIO)
MPC5200B Users Guide, Rev. 1
Freescale Semiconductor 7-25
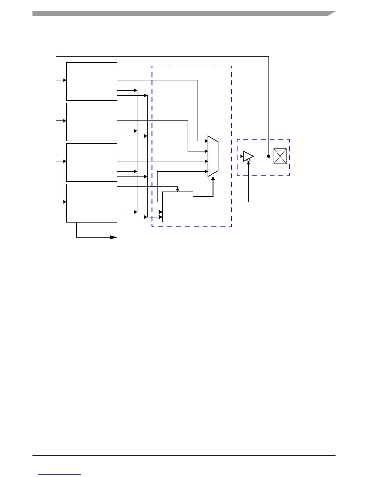
7.3.1 GPIO Pin Multiplexing
Figure 7-3 shows the GPIO/Generic MUX cell.
Figure 7-3. GPIO/Generic MUX Cell
Pin MUX Logic
I/O Cell
Alternate Func 1
IN
OUT
BC
Enabled
Alternate Func 2
IN
OUT
BC
Enabled
TIMER
IN
OUT
BC
Enabled
GPIO/d/W
IN
OUT
BC
Enabled
ODconfig
Multi-
Function
Output Enable
Interrupt for WakeUp supported GPIO pins only
Awake
Note:
1. Open-Drain Emulation is supported on the GPIO function.
2. Pin MUX Logic is controlled by the Port Configuration Register and supersedes any individual
GPIO register programming.
I/O
Priority
Logic

Table of Contents