EasyManua.ls Logo

Freescale Semiconductor MPC5200B - MPC5200 Clock Relations

Freescale Semiconductor MPC5200B
762 pages
Print Icon
To Next Page IconTo Next Page
To Next Page IconTo Next Page
To Previous Page IconTo Previous Page
To Previous Page IconTo Previous Page
Loading...
MPC5200B Clock Domains
MPC5200B Users Guide, Rev. 1
Freescale Semiconductor 5-3
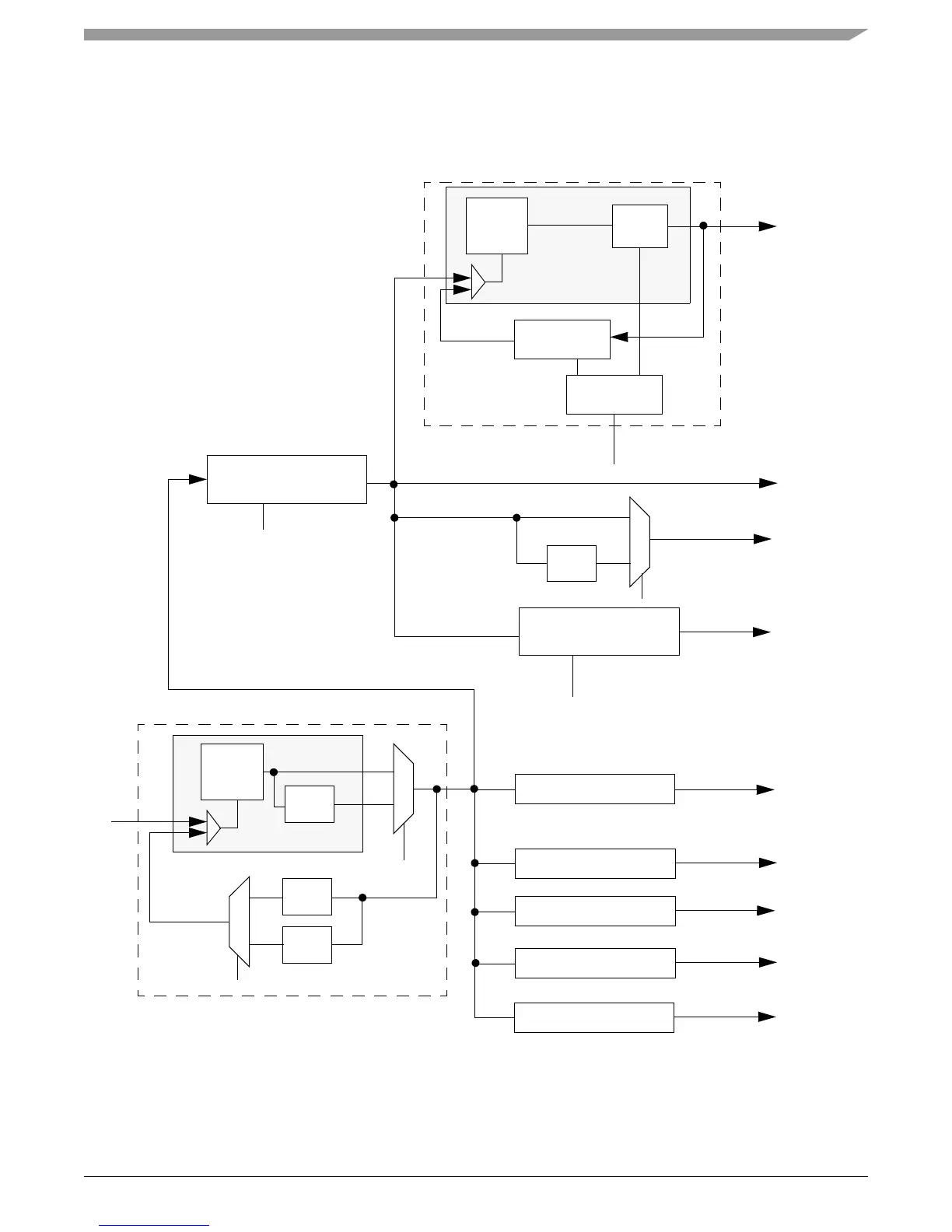
5.3.1 MPC5200B Top Level Clock Relations
Figure 5-2 shows the CDM clock divide circuitry. This picture shows only the functional clocks. The clock network regarding the scan and
bypass modes is not included.
Figure 5-2. MPC5200 Clock Relations
SYS_XTAL_IN
XLB CLOCK
MEM CLOCK
IPB CLOCK
PSC1 MCLK DIVIDER
f
system
/ (MclkDiv[8:0]+1)
PSC1 MCLK
System APLL
VCO
f
system
divide
by 12
divide
by 16
1
0
sys_pll_cfg[0]
1
0
sys_pll_cfg[1]
f
VCOsys
by 2
divide
Fractional Divider
f
system
/ (6, 6.25, 6.5 ...11)
48 MHz CLOCK
USB CLOCK
PSC2 MCLK DIVIDER
f
system
/ (MclkDiv[8:0]+1)
PSC2 MCLK
PSC3 MCLK DIVIDER
f
system
/ (MclkDiv[8:0]+1)
PSC3 MCLK
PSC6 MCLK DIVIDER
f
system
/ (MclkDiv[8:0]+1)
PSC6 MCLK
e300
VCO
divide by
2, 2.5,3.0 ...7.5, 8
e300
CORE CLOCK
Core APLL
XLB Clock Divider
f
system
/ (8 or 4)
xlb_clk_sel
divide
by 2
0
1
ipb_clk_sel
PCI Clock Divider
xlb_clk_sel
PCI CLOCK
ipb_clk_sel
pci_clk_sel[1:0]
divide by
2 or 4
Core APLL
Control Logic
rst_cfg[0:4]
ppc_pll_cfg[0:4]
f
VCOcore

Table of Contents