EasyManua.ls Logo

MD Helicopters MD Explorer - Page 676

MD Helicopters MD Explorer
2144 pages
Print Icon
To Next Page IconTo Next Page
To Next Page IconTo Next Page
To Previous Page IconTo Previous Page
To Previous Page IconTo Previous Page
Loading...
CSP900RMM2 MD Helicopters, Inc.
Rotorcraft Maintenance Manual
Page 102
Original
26-10-20
Table 101. Deck and Engine Area Fire/Overheat Detection System Troubleshooting (Cont.)
Fault Ref. SectionCorrective ActionProbable Cause
SENSFALT=12 On IIDS
alpha/numerical display. (See
Notes)
Faulty fire/overheat
detection control unit.
Remove and replace
fire/overheat detection control
unit
261020
NOTES:
(1) The Fire/overheat detection system is automatically self tested by the Integrated Instrument Display
System (IIDS) when electrical power is applied. Additionally if a manual test is required, a built in fault
detection circuit wired into a press to test DISP key located on the IIDS front panel may be used. By
depressing and holding the DISP key 3 to 5 seconds all liquid crystal display (LCD) illuminate. When the
DISP key is released a 1 second flash from each (FIRE) WARNING indicator indicates a normal
functional system. No flash of (FIRE) WARNING indicates a fault in the system that failed to flash. Each
is connected to a separate fire control unit circuit test through the IIDS.
ACFTFALT = 1 Transmission fire detect fault, ACFTFALT =2 Left engine fire fault, or
ACFTFALT =3 Right engine fire fault will appear on IIDS fault log alpha/numerical display for the failed
detection system.
E
E
GS306-K
GS304-F
FIRE/OVERHEAT
CONTROL
(TRANSMISSION DECK)
J1
P370
J477
J475
J3 J2
ELECTRICAL LOAD CENTER
P377
P374
P128J2
P102J2
A
B
14M
15N
16P
CB3
XMSN FIRE
60
E
B
D
H
J
A
G
K
F
C
2
59
58
CALIBRATION RESISTOR
EXTERNAL CALIBRATION
RTN
LOOP A
LOOP B
PWR GND
CHASSIS GROUND
28VDC
TEST
FAULT
FIRE
XMSN TEST
XMSN FIRE FAULT
XMSN FIRE
LOOP
5A
BAT
BUS
T
T
TT
TT
A601 900 CONFIG
A2
IIDS
A602
A105
W123
W124
W124
W124
9G26009B
CIRCUIT BREAKER PANEL
FDL1
FIRE DETECTION CABLE
(TRANSMISSION DECK)
P2
P1
P128J2
2
5A
BAT
BUS
CB4
XMS
N
FIRE
L. ESS BUS
A601 902 CONFIG
CIRCUIT BREAKER PANEL
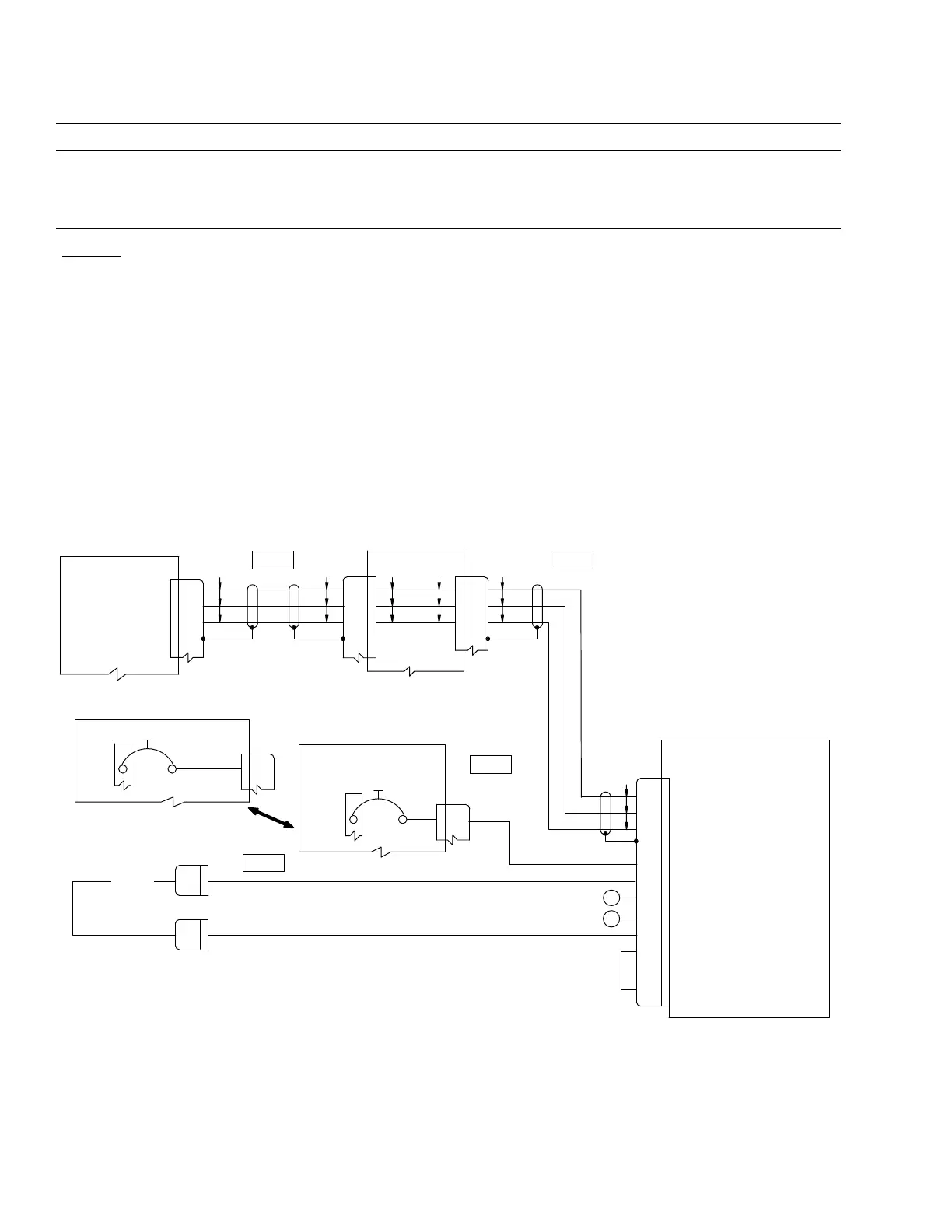
Figure 101. Transmission Deck Fire/Overheat Detection System Wiring Diagram

Table of Contents