EasyManua.ls Logo

MD Helicopters MD Explorer - Page 677

MD Helicopters MD Explorer
2144 pages
Print Icon
To Next Page IconTo Next Page
To Next Page IconTo Next Page
To Previous Page IconTo Previous Page
To Previous Page IconTo Previous Page
Loading...
CSP900RMM2MD Helicopters, Inc.
Rotorcraft Maintenance Manual
Page 103/(104 blank)
Original
26-10-20
FDL2
FIRE DETECTION CABLE
(RH ENGINE)
J476
J474
E
E
GS306-H
GS302-D
J1P372
E
E
FIRE/OVERHEAT
CONTROL (LH ENGINE)
J1P371
GS304-E
GS302-B
J3
J4
J2
ELECTRICAL LOAD CENTER
P376
J6
P377
P374
P376
CIRCUIT BREAKER PANEL
P128
P131
J2
J1
J479
J473
P379 J5
J1P375
P102
P103
J2
J3
A
B
8C
9E
10P
119
1210
1311
17
26
EH
MJB
A
CB5
R. ENG FIRE
66
66
H
D
G
J
E
B
A
K
F
C
H
D
J
E
B
A
G
K
F
C
1
1
64
65
65
64
LOOP B
LOOP A
PWR GND
CALIBRATION RESISTOR
EXTERNAL CALIBRATION RTN
CHASSIS GROUND
28VDC
TEST
FAULT
FIRE
LOOP B
LOOP A
28VDC
PWR GND
CALIBRATION RESISTOR
CHASSIS GROUND
TEST
FAULT
FIRE
R ENG TEST
R ENG FIRE FAULT
R ENG FIRE
L ENG TEST
L ENG FIRE FAULT
L ENG FIRE
CB4
L. ENG FIRE
5A
5A
BAT BUS
T
TT
T
T
T
T
T
T
T
T
T
A601 900 CONFIG
A2
IIDS
A602
A103
A102
W122
W123
W124
W125
W124
W124
W124
9G26010B
FDL3
FIRE DETECTION CABLE
(LH ENGINE)
FIRE/OVERHEAT
CONTROL (RH ENGINE)
EXTERNAL CALIBRATION RTN
P2
P1
P2
P1
LOOP
LOOP
CIRCUIT BREAKER PANEL
P128
P131
J2
J1
CB3
R. ENG FIRE
1
1
CB21
L. ENG FIRE
5A
5A
A601 902 CONFIG
L. ESS BUS
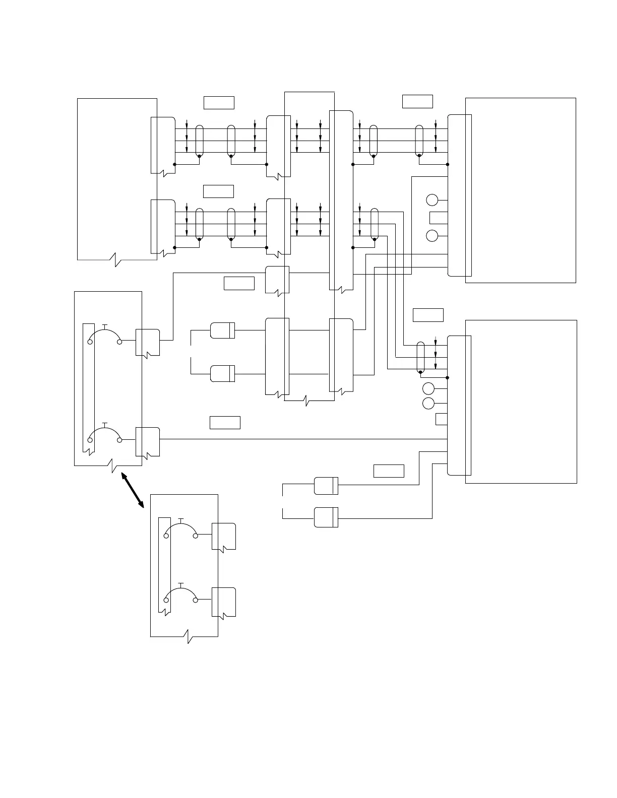
Figure 102. Engine Fire/Overheat Detection System Wiring Diagram

Table of Contents