EasyManua.ls Logo

Siemens SINUMERIK 840D Simodrive 611 digital - Page 145

Siemens SINUMERIK 840D Simodrive  611 digital
298 pages
Print Icon
To Next Page IconTo Next Page
To Next Page IconTo Next Page
To Previous Page IconTo Previous Page
To Previous Page IconTo Previous Page
Loading...
6 Pro
g
rammin
g
the control
6
03/2006
6.10 Linear motors (1FN1 and 1FN3 motors)
6-145
© Siemens AG 2006 All Rights Reserved
SINUMERIK 840D/810D Start-Up Guide (IADC) – 03/2006 Edition
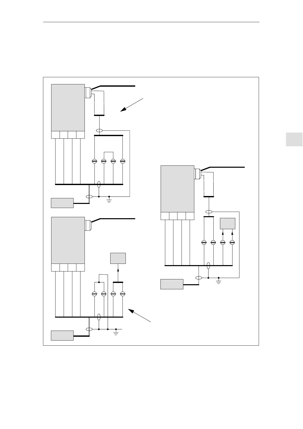
The signal leads for motor temperature monitoring on 1FN motors are installed
not in the encoder cable, but in the motor power cable. In order to sense the
winding temperature of the drive, the temperature sensor signal leads must be
looped into the encoder cable (temperature sensor coupling lead).
SIMODRIVE
611 D
–X411
U2 V2 W2 PE
Drive A
White
Black
Yellow
Red
Brown
+ black
Orange
+ red
1FN
Temperature sensor
coupling lead
Pin 13
Pin 25
Linear scale
Power cable
SIMODRIVE
611 D
–X411
U2 V2 W2 PE
Drive A
White
Black
Yellow
Red
Brown
+ black
Orange
+ red
1FN
Temperature sensor
coupling lead
Pin 13
Pin 25
Linear scale
Power cable
SIMODRIVE
611 D
–X411
U2 V2 W2 PE
Drive A
White
Black
Yellow
Red
1FN
Linear scale
Evaluation
external
Power cable
Case b)
The temperature is monitored via the drive and
an external device.
S Temperature sensor via drive
S External temperature switch on 1FN1
S On 1FN3 with PTC resistors via
control unit
Case a)
The temperature is monitored
via the drive.
Case c)
The temperature is monitored
via an external device only.
Evaluation
external
Fig. 6-35 Evaluation of KTY temperature sensor (black/white) and switch or PTC (yellow/red)
(whether temperature switch or PTC resistor depends on motor type, i.e. 1FN1 or 1FN3)
How are the tem-
perature sensors
evaluated?

Table of Contents

Related product manuals