EasyManua.ls Logo

Siemens SINUMERIK 840D Simodrive 611 digital - Page 97

Siemens SINUMERIK 840D Simodrive  611 digital
298 pages
Print Icon
To Next Page IconTo Next Page
To Next Page IconTo Next Page
To Previous Page IconTo Previous Page
To Previous Page IconTo Previous Page
Loading...
6 Pro
g
rammin
g
the control
6
03/2006
6.9 Axes and spindles
6-97
© Siemens AG 2006 All Rights Reserved
SINUMERIK 840D/810D Start-Up Guide (IADC) – 03/2006 Edition
Filter 2
Setpoint current filter
n_act iq_set
Filter 4
Setpoint speed
limitation
Speed
setpoint filter:
n_set
Function generator
for FFT analysis
Setpoint torque
monitoring
Actual speed monitoring
=> Torque setpoint limitation = 0
+
Filter 3
Torque setpoint limitation
Torque conversion
acc. to cross current
Speed control loop
Set-up mode
1239 TORQUE_LIMIT_FOR_SETUP
PT2:
1208 CURRENT_FILTER_4_FREQUENCY
1209 CURRENT_FILTER_4_DAMPING
Band-stop filter
1219 CURRENT_FILTER_4_SUPPR_FREQ
1220 CURRENT_FILTER_4_BANDWIDTH
1725 MAXIMAL_TORQUE_FROM_NC
1230 TORQUE_LIMIT_1
1233 TORQUE_LIMIT_GENERATOR
1235 POWER_LIMIT_1
1237 POWER_LIMIT_GENERATOR
1145 STALL_TORQUE_REDUCTION (MSD)
1409 SPEEDCTRL_INTEGRATOR_TIME_1
1413 SPEEDCTRL_ADAPT_ENABLE
1410 SPEEDCTRL_INTEGRATOR_TIME_2
1411 SPEEDCTRL_ADAPT_SPEED_1
1412 SPEEDCTRL_ADAPT_SPEED_2
Set-up mode
1420 MOTOR_MAX_SPEED_SETUP
1405 MOTOR_SPEED_LIMIT
PT1:
1500 NUM_SPEED_FILTERS
1502 SPEED_FILTER_1_TIME
PT2:
1204 CURRENT_FILTER_2_FREQUENCY
1205 CURRENT_FILTER_2_DAMPING
PT2:
1206 CURRENT_FILTER_3_FREQUENCY
1207 CURRENT_FILTER_3_DAMPING
Band-stop filter
1216 CURRENT_FILTER_3_SUPPR_FREQ
1217 CURRENT_FILTER_3_BANDWIDTH
1218 CURRENT_FILTER_3_BW_NUM
Band-stop filter
1213 CURRENT_FILTER_2_SUPPR_FREQ
1214 CURRENT_FILTER_2_BANDWIDTH
1215 CURRENT_FILTER_2_BW_NUM
1200 NUM_CURRENT_FILTERS
1201 CURRENT_FILTER_CONFIG
Bit 3 2 1 0
Filter 4 3 2 1
0:= Low pass
1:= Band-stop
1605 SPEEDCTRL_LIMIT_TIME
ALARM: 300608 axis %1, drive %2
speed controller output limited
n_act <1606 SPEEDCTRL_
LIMIT_THRESHOLD
+
+
Speed controller
reset time
Integrator feedback
Speed controller
P gain
nact > MD 1147 SPEED_LIMIT
+
1221 CURRENT_FILTER_4_BW_NUM
1413 SPEEDCTRL_ADAPT_ENABLE
1411 SPEEDCTRL_ADAPT_SPEED_1
1412 SPEEDCTRL_ADAPT_SPEED_2
1407 SPEEDCTRL_GAIN 1[n]
1408 SPEEDCTRL_GAIN_2[n]
1421 SPEEDCTRL_INTEGRATOR_FEEDBK [n]
&
2nd setpoint speed filter
with low-pass and bandstop filter
1503 SPEED_FILTER_2_TIME
611D/CCU3
611D:
Weight balancing/precontrol torque
+
611D/CCU3:
Setpoint speed precontrol
+
611D/CCU3:
Filter 1–4 in current controller
Actual speed filter PT1:
1522 ACT_SPEED_FILTER_TIME
611D /CCU3: 2x
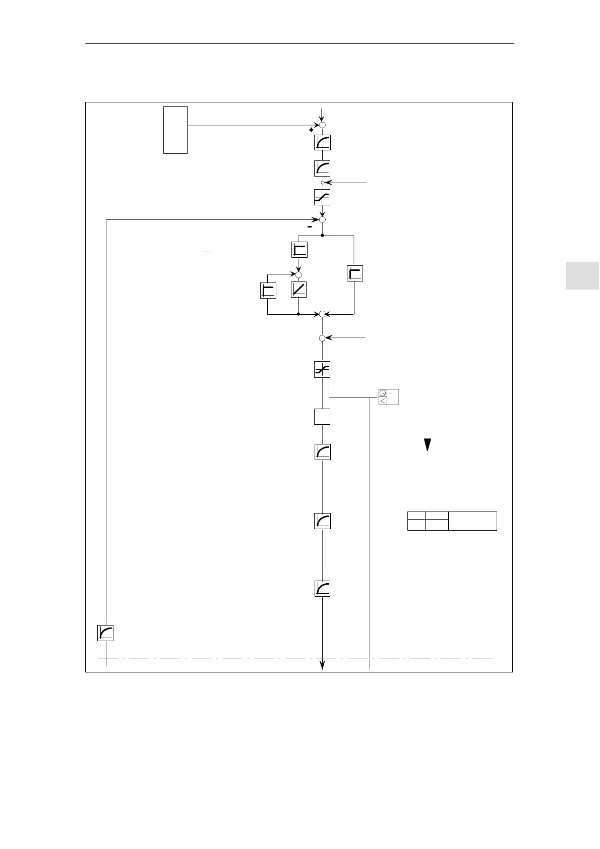
Fig. 6-13 Speed controller with the most important properties
Reference material: /FBA/ DD2, Description of the drive functions,
Speed control loop

Table of Contents

Related product manuals