EasyManua.ls Logo

Subaru Forester 2004 - Page 562

Subaru Forester 2004
622 pages
Print Icon
To Next Page IconTo Next Page
To Next Page IconTo Next Page
To Previous Page IconTo Previous Page
To Previous Page IconTo Previous Page
Loading...
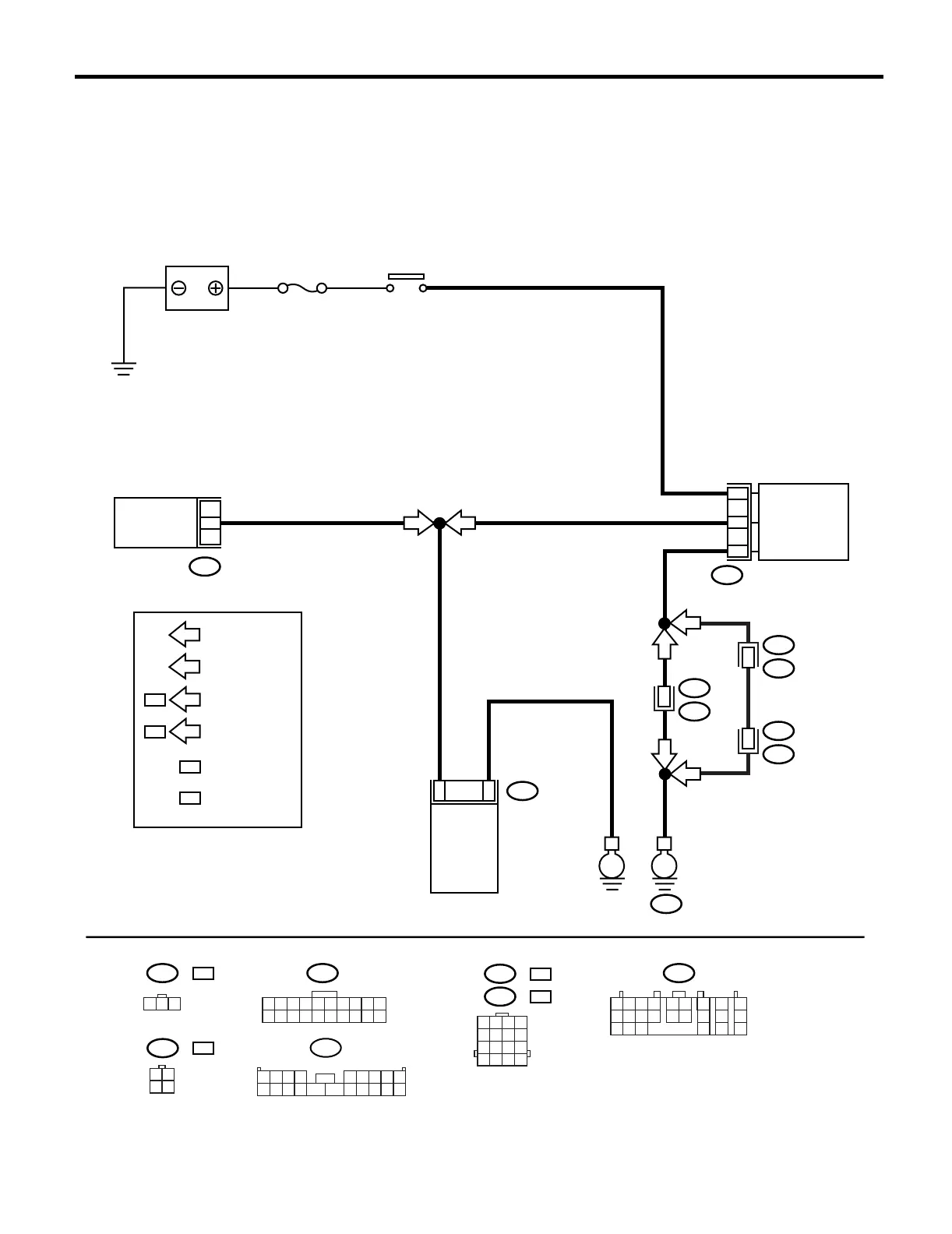
CC(H4SO)-30
CRUISE CONTROL SYSTEM (DIAGNOSTIC)
Diagnostic Procedure with Diagnostic Trouble Code (DTC)
B: DTC 22 VEHICLE SPEED SENSOR
DIAGNOSIS:
Disconnection or short circuit of vehicle speed sensor system.
TROUBLE SYMPTOM:
Cruise control cannot be set. (Cancelled immediately.)
WIRING DIAGRAM:
CC-00042
BATTERY
CRUISE
CONTROL
MODULE
M/B No.5
IGNITION
RELAY
B17
TCM
E
C17
B17
B21
B94
E2
B56
B56C:
GE
VEHICLE SPEED
SENSOR
(MT MODEL)
1
2
3
6
19
B94
E
16
MT
AT : AT MODEL
C:
MT : MT MODEL
AT
1 2 3 123456789
10
11 12 13 14 15 16 17 18 19 20
123
4
56
7
8
9
10
11 12
13
14 15 16
12
7
8
9
56
34
10 11 12
19 20 21
13 14 15 16 17 18
22
23
24
F60
E2
16
B100
F2
9
LT
LT
XL
XL
LT : LHD TURBO
MODEL
XL : EXCEPT LHD
TURBO MODEL
: TURBO MODEL
: NON-TURBO
MODEL
XL
LT
TB
NA
B17
34
12
F2
1234 56789
10 11 12 13 14 15 16 17 18 19 20
NA
TB
:
:
F60
LT
:
B21
XL
:

Table of Contents

Related product manuals