EasyManua.ls Logo

Subaru Forester 2004 - Page 93

Subaru Forester 2004
622 pages
Print Icon
To Next Page IconTo Next Page
To Next Page IconTo Next Page
To Previous Page IconTo Previous Page
To Previous Page IconTo Previous Page
Loading...
AC-39
HVAC SYSTEM (AUTO A/C)(DIAGNOSTIC)
Diagnostic Procedure for Sensors
D: SUNLOAD SENSOR
TROUBLE SYMPTOM:
Sensor identifies that sunlight is at maximum. Then, A/C system is controlled to COOL side.
Sensor identifies that sunlight is at minimum. Then, A/C system is controlled to HOT side.
NOTE:
When the sunload sensor check is conducted indoors or in the shade, open circuit might be indicated. Always
check the sunload sensor at the place where the sun shines directly on it.
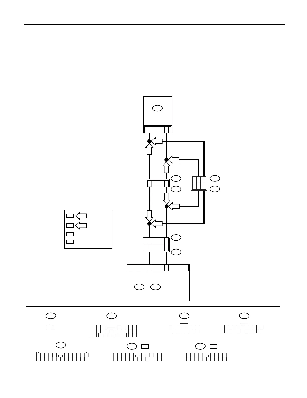
WIRING DIAGRAM:
AC-00885
A:
i48
B:
i49
12345678
9
10 11 12 13 14 15 16
123456789
10
11 12 13 14 15 16 17 18 19 20
3
412
89
10 11
12 13 14 15 16 17 18 19 20 21 22 23 24
567
B202
B202
i41
i51
A:
i48
B:
i49
A16
9
2
B3
1
12
22
23
i3
B38
i51
1 2
SUNLOAD
SENSOR
AUTO A/C
CONTROL
MODULE
B38
21
9
32
1234 56
10 11 12 13 14 15
7
16
23 30
19 20
22 26 27 28 29
8
17
24 31
18
25
RHD
15
20
LHD
LHD
LHD
RHD
RHD
LHD
RHD
LHD
RHD
20
19
17
7
i2
B37
: LHD MODEL
: RHD MODEL
LHD
RHD
LHD
RHD
3
412
89
10
11 12 13 14 15 16 17 18 19 20 21 22
567
i2 :
3
412
8
9
10 11 12 13 14 15 16 17 18
567
i2 :
AT
MT
AT
: MT MODEL
: AT MODEL
AT
MT
MT

Table of Contents

Related product manuals