EasyManua.ls Logo

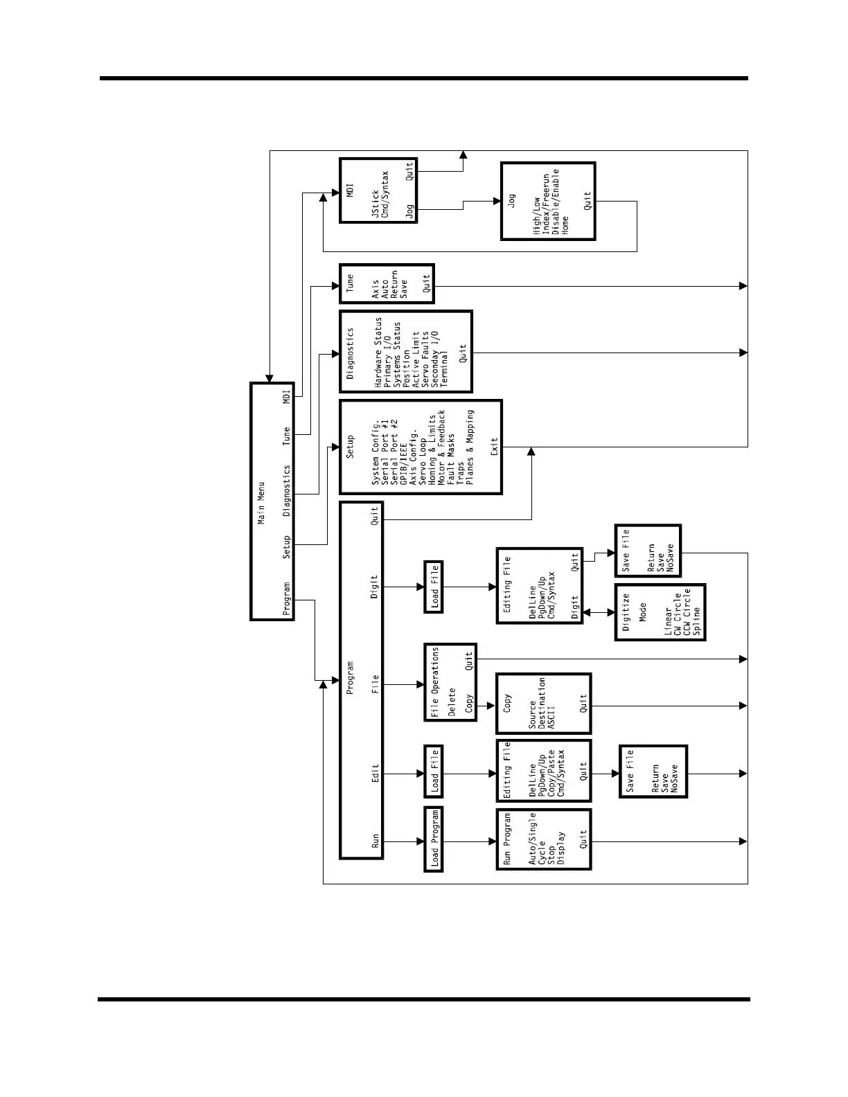
Aerotech UNIDEX 511 - Figure 3-3. U511 Menus Activated by the Function Keys

Aerotech UNIDEX 511
476 pages
Print Icon
To Next Page IconTo Next Page
To Next Page IconTo Next Page
To Previous Page IconTo Previous Page
To Previous Page IconTo Previous Page
Loading...
The User Interface U511 User’s Manual
3-4 Aerotech, Inc. Version 1.1
Figure 3-3. U511 Menus Activated by the Function Keys
Artisan Technology Group - Quality Instrumentation ... Guaranteed | (888) 88-SOURCE | www.artisantg.com

Table of Contents

Related product manuals