EasyManua.ls Logo

Hitachi 902 - Configuration of Temperature ADC Hardware

Hitachi 902
427 pages
Print Icon
To Next Page IconTo Next Page
To Next Page IconTo Next Page
To Previous Page IconTo Previous Page
To Previous Page IconTo Previous Page
Loading...
7 - 16
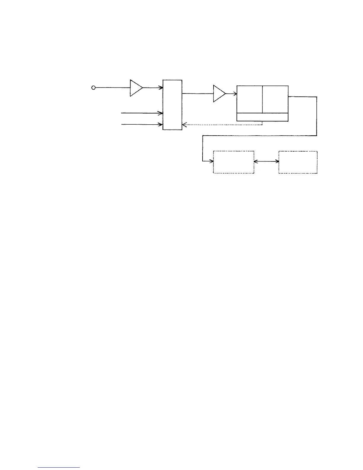
7.2.3 Configuration of Temperature ADC Hardware
Configuration of Temperature ADC Hardware
(1) The ADC controller converts the analog values of the temperature sensor, reference
voltage 2 V and reference voltage 6 V to the digital ones upon receiving the instruction
from the application via the driver and stores the digital values into the DPRAM.
The values are taken in the application via the driver.
(2) The application accesses to the driver, but does not control the ADC directly.
ADC Setting Parameters
Integration = 32 times
Software trigger interval = 30 msec
Thermal sensor
(feeler)
Amplifier
Reference voltage 2 V
Reference voltage 6 V
MPX
Buffer amplifier
ADC controller
ADC control
ADC DPRAM
Driver
(software)
Application
(software)

Table of Contents

Related product manuals