EasyManua.ls Logo

Microsemi IGLOO2 - Configuring the Device for Auto Update

Microsemi IGLOO2
102 pages
Print Icon
To Next Page IconTo Next Page
To Next Page IconTo Next Page
To Previous Page IconTo Previous Page
To Previous Page IconTo Previous Page
Loading...
Board Design Guidelines for SmartFusion2 SoC and IGLOO2 FPGAs
AC393 Application Note Revision 14.0 33
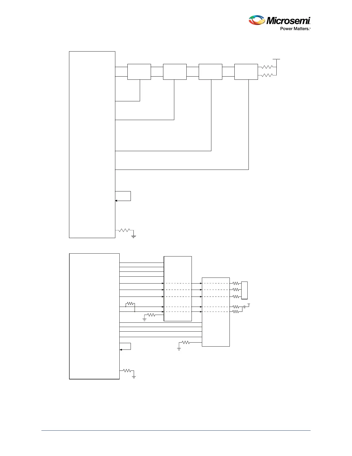
Figure 19 • 8-Bit DDR3 Interface
Figure 20 • 16-Bit DDR3 Interface
Note: Short ECC_TMATCH_ OUT and ECC_TMATCH_ IN when using ECC bits.
SmartFusion2/
IGLOO2
DDR3
SDRAM
DDR3
SDRAM
DDR3
SDRAM
DDR3
SDRAM
VTT
Clock
Address and
Command
DQ Group 0
DQ Group 1
DQ Group 2
DQ Group 3
DDR_TMATCH_OUT
DDR_TMATCH_IN
DDR_TMATCH_ECC_OUT
DDR_TMATCH_ECC_IN
DDR_IMP_CALIB_ECC
240 Ω_1%
SmartFusion2/IGLOO2
xDDR_CLK
xDDR_CLK_N
Control Lines
VDD
49.9 Ω
VTT
240 Ω
240 Ω_1%
240 Ω
ZQ
ZQ
100 Ω
xDDR_TMATCH_OUT
xDDR_TMATCH_IN
xDDR_TMATCH_ECC_OUT
xDDR_TMATCH_ECC_IN
xDDR_IMP_CALIB_ECC
xDDR_DQS [1:0]
xDDR_DQS [1:0]_N
xDDR_DM_RDQS [1:0]
xDDR_DQ [15:0]
xDDR_BA [2:0]
xDDR_ADDR [13:0]
xDDR_DQS [3:2]
xDDR_DQS [3:2]_N
xDDR_DM_RDQS [3:2]
xDDR_DQ [31:16]
16 DDR3 SDRAM
x
16 DDR3 SDRAM
x
CKE, CS, WE, RAS, CAS, ODT
49.9 Ω
49.9 Ω

Table of Contents

Other manuals for Microsemi IGLOO2