EasyManua.ls Logo

Subaru Forester 2004 - Page 87

Subaru Forester 2004
622 pages
Print Icon
To Next Page IconTo Next Page
To Next Page IconTo Next Page
To Previous Page IconTo Previous Page
To Previous Page IconTo Previous Page
Loading...
AC-33
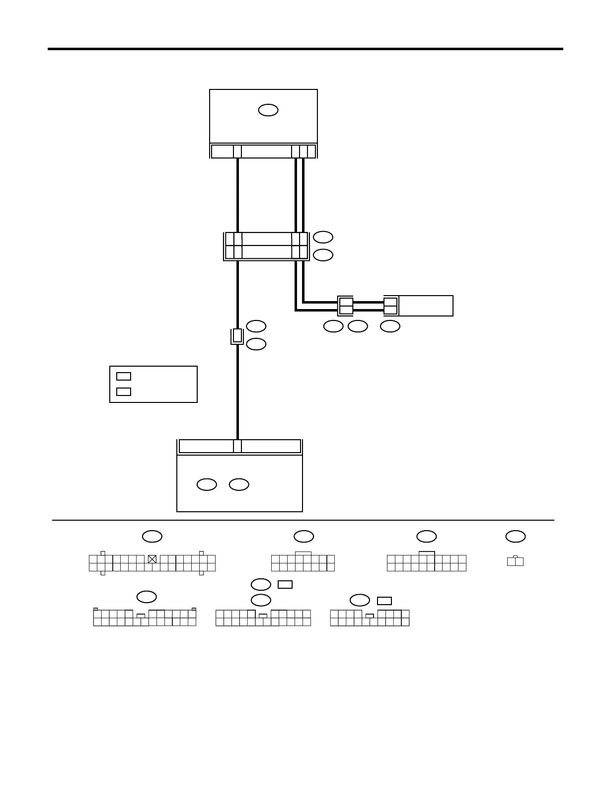
HVAC SYSTEM (AUTO A/C)(DIAGNOSTIC)
Diagnostic Procedure for Sensors
RHD model
AC-00884
A:
i48
B:
i49
B:
i10
12345678
9
10 11 12 13 14 15 16
123456789
10
11 12 13 14 15 16 17 18 19 20
3
412
89
10 11
12 13 14 15 16 17 18 19 20 21 22 23 24
567
i41
B202
B202
B:
i10
COMBINATION
METER
A:
i48
B:
i49
3
A14
B30
1 2 3 4 5 6 7 8 9
10 11 12 13 14
15 16 17 18 19 20 21 22 23 24 25 26 27 28 29 30
AUTO A/C
CONTROL
MODULE
i2
B37
14
15
2
1
B24
B25
18
17
B100 F2 F78
AMBIENT
SENSOR
F2
12
F78
21
14
13
16
: MT MODEL
: AT MODEL
3
412
89
10
11
12 13 14 15 16 17 18 19 20 21 22
567
3
412 8
9
10 11
12 13 14 15 16 17 18
5
67
i2 :
i2 :
MTAT
AT
MT
AT
MT

Table of Contents

Related product manuals