EasyManua.ls Logo

GE 9100c - Cables and harnesses

GE 9100c
241 pages
Print Icon
To Next Page IconTo Next Page
To Next Page IconTo Next Page
To Previous Page IconTo Previous Page
To Previous Page IconTo Previous Page
Loading...
10 Illustrated Parts
M1207026 10-35
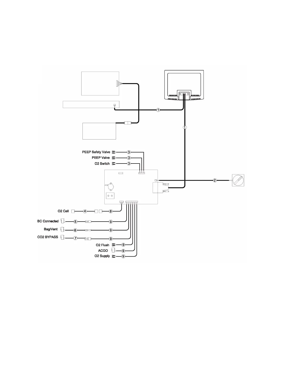
10.19 Cables and harnesses
Item Description Stock number
1 Harness, CSB to DMB M1188282-S
2 Harness, system switch to CSB M1194565-S
3 Harness, valve switches 1504-5700-000
4 Harness, O
2
cell 1009-5586-000
5 Harness, Breathing system connect M1194570-S
6 Harness, Bag/Vent switch 1009-5585-000
7 Harness, CO
2
bypass 1407-3144-000
8 Harness, O
2
cell to CSB M1194573-S
9 Harness, CSB to Breathing system interface M1194577-S
M1207027 004 MANUAL−DOC, Technical Reference Manual, Technical Reference Manual for 9100c, English−default
Reproduced from the electronic master in MATRIX

Table of Contents

Related product manuals