EasyManua.ls Logo

Leitch X75 HD - Video and Audio Converting

Default Icon
384 pages
Print Icon
To Next Page IconTo Next Page
To Next Page IconTo Next Page
To Previous Page IconTo Previous Page
To Previous Page IconTo Previous Page
Loading...
X75HD/X75SD Installation and Operation Manual 47
Chapter 2: Applications
Video and Audio Converting
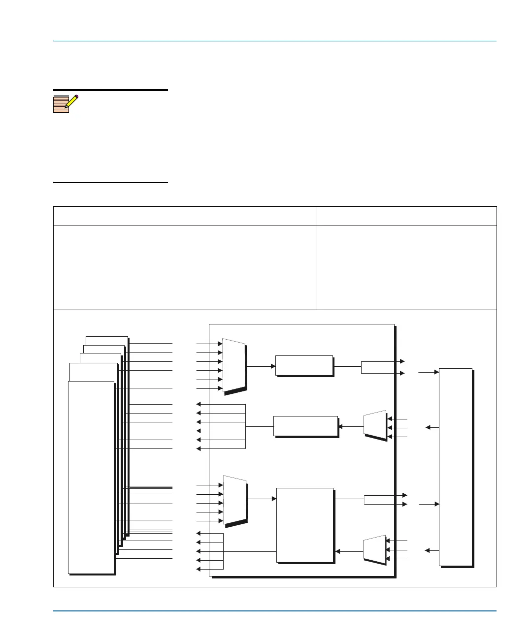
Table 2-9 describes a common video and audio converting application,
using a wrap-around for tape transports. (The X75OPT-HDDUOCON
software key option is required for this application.)
Note
Many input and output choices
are possible. This example is
b
ased on SD 1+AES1 inputs for
up-conversion and CVBS+AA
(analog audio) outputs for
down-conversion.
Table 2-9. Wrap-Around for Tape Transports
Description Products
The X75HD provides conversion and processing for video and
audio for HDTV and all SDTV formats.
Video and audio connections through the X75HD provide
conversion and synchronization (along with time base
correction, if required) for standard definition and high definition
tape transports.
X75HD-AV
Synchronizer,
upconversion
Synchronizer,
downconversion
HD1
HD2
HDF
HDF
HD
VHS, 3/4”, 1”
Betacam
Digital Betacam
S-video
DV (25 Mb/s)
Audio
Video
Synchronizer
HD1
HD
HD2
HDF
HDF
X75HD
CBVS
CBVS
SVID
SVID
RGB/S
SD2
SD
DV
DV
CAV
SD1
CAV
AA
AA
DV
DV
SD
HD
AES
AES
SD1
SD2
HD D5
HDCAM

Table of Contents

Related product manuals