EasyManua.ls Logo

Omron SYSDRIVE 3G3FV - Page 222

Omron SYSDRIVE 3G3FV
400 pages
Print Icon
To Next Page IconTo Next Page
To Next Page IconTo Next Page
To Previous Page IconTo Previous Page
To Previous Page IconTo Previous Page
Loading...
6-48
Measured-value Derivative PID Control
With measured-value derivative PID control, the feedback value is differentiated for PID control. Re-
sponse is possible with respect to changes both in target values and the control object.
Target value
Control object
Feedback value
P
D
I
Basic PID Control
This
is the basic form of PID
control. When the D control response is adjusted to follow changes in the
control object, overshooting and undershooting can occur with changes in the target value.
Target value Control object
Feedback value
P
I
D
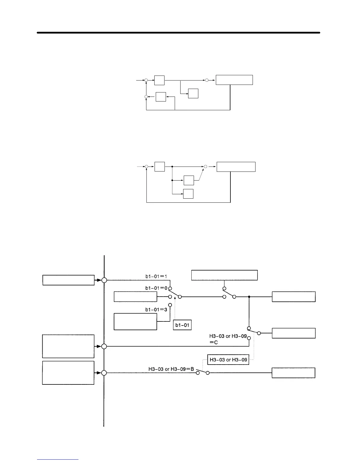
D Inverter’s PID Control Function
The following illustration is a block diagram of the Inverter’s internal PID control.
Frequency reference input
(voltage)
Multi-function analog
input or frequency ref-
erence input (current)
Multi-function analog
input or frequency ref-
erence input (current)
Frequency reference 1
Frequency reference
from Optional Card
Frequency reference 2 through 8
/Inching frequency
Multi-step reference
Other than H3-03 or
H3-09 set to C
Frequency reference
Target value
Feedback value
Advanced Operation Chapter
6

Table of Contents

Related product manuals